ng28ÄϹ¬

ng28ÄϹ¬£¨Öйú£©Ò©ÒµÁ¬ÐøÁùÄêÖúÁ¦¡°ÎÀÉúÈýÏÂÏ硱Ô˶¯

2019Äê6ÔÂ24ÈÕ£¬ng28ÄϹ¬ÊÜÑû¼ÓÈëÓÉÈ«¹úÕþЭ½Ì¿ÆÎÀÌåίԱ»áÔÚÇຣʡ¾Ù°ìµÄ¡°ÎÀÉúÈýÏÂÏ硱Ô˶¯£¬²¢ÏòÇຣʡºìÊ®×Ö»á¾èÔù¼ÛÖµÔ¼53ÍòÔªµÄÒ©Æ·£¬×¨ÏîÓÃÓÚÔÚÇຣʡ¿ªÕ¹µÄÒ½Ò©¡°ÎÀÉúÈýÏÂÏ硱Ô˶¯ ¡£ng28ÄϹ¬ÖйúÒ»Ö±³Ð¼Ìhhc£¨human health care£¬ÌåÌùÈËÀཡ¿µ£©µÄÆóÒµÀíÄ»ý¼«¼ÓÈë¹«ÒæÔ˶¯¡¢¼ùÐÐÆóÒµÉç»áÔðÈÎ ¡£ÔÚ2014Äêµ½2019Äêͨ¹ý¡°ÎÀÉúÈýÏÂÏ硱Ô˶¯ÒѾ­¾èÔùÁË×ܼÛÖµÔ¼300ÍòÔªµÄÒ©Æ· ¡£

ÄϹ¬NG28(Öйú)¹Ù·½ÍøÕ¾-µÇ¼Èë¿Ú
ng28ÄϹ¬¡°ÎÀÉúÈýÏÂÏ硱Ô˶¯¾èÔùÖ¤Êé

 

´Ë´ÎÔ˶¯ÊÇÓÉÈ«¹úÕþЭ½Ì¿ÆÎÀÌåίԱ»áÖ÷°ì¡¢Öйúҩѧ»á³Ð°ì£¬Õë¶ÔÇຣʡÎ÷ÄþÊÐäÒÖÐÏØ¡¢º£ÄϲØ×å×ÔÖÎÖݹóµÂÏØ¡¢º£±±²Ø×å×ÔÖÎÖݸղìÏØ¡¢º£±±ÖÝÎ÷º£ÕòµÈµØ¿ªÕ¹µÄÒ½Ò©¡°ÎÀÉúÈýÏÂÏ硱Ô˶¯ ¡£¡°ÎÀÉúÈýÏÂÏ硱Ô˶¯ÊÇÈ«¹úÕþЭ½Ì¿ÆÎÀÌåίԱ»áÿÄê¶¼»á×éÖ¯µÄÖØÒªÔ˶¯£¬Êǹ᳹ÕþЭÕ³̵ĹŰåÔ˶¯ ¡ £Ô˶¯²»µ«ÄÜΪϲãËÍÒ½¡¢ËÍÒ©¡¢ËÍÀíÄî¡¢Ëͼ¼Êõ¡¢ËÍÖÎÀí£¬Í¬Ê±ÒåÕï¡¢½²×ùµÈÔ˶¯Ò²À­½üÁËίԱ¡¢×¨¼Ò¡¢Ò½Éú¡¢ÆóÒµÓëȺÖڵľàÀë ¡£

ng28ÄϹ¬Öйú¡°hhc¡±ÆóÒµÀíÄîµÄ½¹µã¾ÍÊÇ£º½«»¼Õß¼°¼ÒÊôµÄÀûÒæ·ÅÔÚÊ×룬»ý¼«Ö÷¶¯µØÓ뻼Õß½»Á÷£¬Âú×㻼Õß¼°¼ÒÊôµÄÐèÇó ¡£ng28ÄϹ¬ÖйúÌᳫÿλԱ¹¤Ã¿Äê¶¼ÒªÓÃ1%µÄÊÂÇéʱ¼äºÍ»¼ÕßÔÚÒ»Æð¼ùÐÐhhc£¬Ö»ÓÐÌå»áµ½»¼ÕߵĸÐÊܺÍÍ´³þ²Å»ª¸üºÃµÄÌṩЧÀÍ£¬²Å»ªÎª»¼ÕßÌá¹©ÕæÕýÐèÒªµÄ²úÆ·£¬²Å»ªÈû¼Õß¼°¼ÒÊôÐÅÈΡ¢ÐÅÀµng28ÄϹ¬µÄ²úÆ·ºÍЧÀÍ ¡£ng28ÄϹ¬Öйú¸ß¶ÈÖØÊÓÆóÒµÉç»áÔðÈβ¢½«ÔÚ×ܾ­Àí·ëÑÞ»ÔŮʿµÄÁ쵼ϣ¬Á¬ÐøÎª¡°ÎÀÉúÈýÏÂÏ硱Ô˶¯¹±ÏׯóÒµ°®ÐÄ£¬ÎªÆ¶À§µØÇøµÄÒ½ÁÆÎÀÉúÊÂÒµ¾¡Ò»·ÝÃౡ֮Á¦ ¡£

ng28ÄϹ¬Óë¹þ·ð´óѧµÄÁªºÏÑо¿Öз¢Ã÷µÄÈíº£ÃàËØÈ«ºÏ³ÉÎïÑÜÉúµÄÐÂÐͺòÑ¡¿¹°©Ò©ÎïE7130µÄÈ«ºÏ³ÉºÍ·ÇÁÙ´²Ñо¿½á¹û£¬Ðû²¼ÔÚ¡¶¿ÆÑ§±¨¸æ¡·ÖÐ

ng28ÄϹ¬Öêʽ»áÉ磨×ܲ¿Î»ÓÚÈÕ±¾¶«¾©£¬ÏÖÈÎÉ糤ΪÄÚÌÙÇç·ò£¬ÒÔϼò³Æ¡°ng28ÄϹ¬¡±£©½üÈÕÐû²¼£¬ÓÉng28ÄϹ¬µÄ¿ÆÑ§¼ÒÓë¹þ·ð´óѧYoshito Kishi½ÌÊÚµÄÍŶÓ×é³ÉµÄÁªºÏÑо¿Ð¡×é·¢Ã÷ÁËÈíº£ÃàËØÈ«ºÏ³ÉÑÜÉúµÄл¯ºÏÎïE7130µÄ·ÇÁÙ´²Ñо¿½á¹û ¡£ÕâЩ½á¹ûÐû²¼ÔÚ¿ÆÑ§ÔÓÖ¾¡¶Nature¡·µÄ¹ØÁªÔÓÖ¾¡¶Scientific Reports¡·ÖÐ1 ¡£Ä¿Ç°£¬ÕýÔÚÈÕ±¾¿ªÕ¹ÊµÌåÖ×ÁöE7130Ñо¿IÆÚÁÙ´²ÊÔÑé ¡£

Èíº£ÃàËØÓÚ1986Äê´Óº£ÃàHalichondria okadaiÖб»ÊèÉ¢³öÀ´£¬ÒÔÆäÔÚСÊóÖÐÍ»³öµÄ¿¹Ö×Áö»îÐÔ¶øÎÅÃû ¡£µ«ÌìÈ»×ÊÔ´¹©Ó¦ÓÐÏÞÓÉÓÚÆä»¯Ñ§½á¹¹ºÜÊÇÅÓ´ó£¬×è°­ÁË»ùÓÚÈíº£ÃàËØµÄÈ«ºÏ³ÉÒ©ÎïÑз¢ ¡£ÁªºÏÑо¿Ð¡×éÑϸñ¿ØÖÆ31¸ö²î³Ø³ÆÌ¼£¬ÔÚGMP£¨Ò©Æ·Éú²úÖÊÁ¿ÖÎÀí¹æ·¶£©Ìõ¼þÏ£¬ÊµÏÖÁËE7130È«ºÏ³É£¬ÇÒÌåÁ¿´óÓÚ10g¡¢´¿¶È´óÓÚ99.8% ¡£

ÁíÍ⣬ÁªºÏÑо¿Ð¡×黹֤Ã÷£¬E7130²»¿ÉÊÇÒ»ÖÖÐÂÐÍ΢¹Ü¶¯Á¦Ñ§ÒÖÖÆ¼Á£¬»¹¿ÉÔö¼ÓÖ×ÁöÄÚCD31ÑôÐÔÄÚÆ¤Ï¸°û£¨Ñª¹ÜÖØËÜ»îÐÔ£©£¬¼õÉÙ¦Á-SMA£¨Æ½»¬¼¡¼¡¶¯ÂѰף©ÑôÐÔ°©Ïà¹Ø³ÉÏËάϸ°û£¨¿¹CAF×÷Óã©£¬´ËºóÕßÊÇÖ×Áö΢Çé¿öµÄÖØÒª×é³É²¿·ÖÇÒ¿ÉÔÚ·ÇÁÙ´²ÌåÄÚÑо¿ÖмÓÈë°©Ö¢µÄ¶ñÐÔת»¯ ¡£

ÓÉÓÚ¾ßÓÐÕâÐ©ÆæÌØ×÷Óã¬E7130¿ÉÔöÇ¿·ÇÁÙ´²Ñо¿Öп¹Ö×ÁöÖÎÁƵÄЧ¹û ¡£×ܶøÑÔÖ®£¬È«ºÏ³É¿É½â¾öÒ©Îï·¢Ã÷ºÍ¿ª·¢ÖÐÖÊÁϹ©Ó¦ÓÐÏÞµÄÎÊÌ⣬Ìرð¹ØÓÚÅÓ´óÌìÈ»²úÆ·¶øÑÔ ¡£

¹þ·ð´óѧ»¯Ñ§Ó뻯ѧÉúÎïѧϵYoshito Kishi½ÌÊÚ˵µÀ£º¡°ÔÚ1992Ä꣬ºÏ³ÉÒÔ¿ËΪµ¥Î»µÄÈíº£ÃàËØÕÕ¾ÉÒ»¼þÎÞ·¨ÏëÏóµÄÊ£¬µ«ÈýÄêǰÎÒÃÇÏòng28ÄϹ¬Ìá³öÁËE7130µÄкϳɷ¨ ¡£ÓлúºÏ³ÉÒѽ«¼¸Äêǰ¸ÐÓ¦²»¿ÉÄܵÄÅÓ´ó·Ö×ӵĺϳÉÉú³¤³ÉΪ¿ÉÄÜ ¡£¿´µ½ÎÒÃǵĻù´¡»¯Ñ§ÒѾ­¿ÉÒÔ´ó¹æÄ£ºÏ³ÉÕâÖÖ»¯ºÏÎÎÒÃǸÐÓ¦ºÜÊÇÐË·Ü ¡£¡±

ng28ÄϹ¬½«Ö×ÁöÁìÓò¶¨Î»ÎªÒ»¸öÒªº¦ÖÎÁÆÁìÓò£¬²¢ÖÂÁ¦ÓÚ·¢Ã÷¾ßÓС°ÖÎÓú¡±°©Ö¢Ç±Á¦µÄ¸ïÃüÐÔÐÂÒ© ¡£ÎÒÃǽ«Í¨¹ý°ÑE7130ÏîÄ¿Ìí¼Óµ½ng28ÄϹ¬µÄ°¬Á¢²¼ÁÖÏà¹ØµÄÁ½¸öÑо¿ÏîÄ¿£ºMORAb-202£¨ÒÔ°¬Á¢²¼ÁÖ×÷ΪÓÐÐ§ÔØºÉµÄ¿¹Ìå-Ò©Îï½áºÏÎºÍ°¬Á¢²¼ÁÖÖ¬ÖÊÌåÖÆ¼Á£¬Á¦Çó½«Èíº£ÃàËØµÄDZÁ¦·¢»Óµ½×î´ó»¯ ¡£ng28ÄϹ¬ÖÂÁ¦ÓÚÖ§¸¶¸ü´óŬÁ¦ÒÔÂú×ã°©Ö¢»¼Õß¡¢»¼Õß¼ÒÈ˺ÍÒ½ÁƱ£½¡ÌṩÕßµÄÖÖÖÖÐèÇ󣬲¢Ôö¼ÓËûÃǵÄÊÜÒæ ¡£

*¹þ·ð´óѧÒѽ«Óë±¾Ñо¿ÏîÄ¿Ïà¹ØµÄ֪ʶ²úȨ¶À¼ÒÐí¿É¸øng28ÄϹ¬£¬ÒÔ±ã½øÐÐÖÎÁƵÄÉÌÒµ¿ª·¢ ¡£

ýÌå×Éѯ£º
ng28ÄϹ¬Öêʽ»áÉç
¹«¹²¹ØÏµ²¿
+81-(0)3-3817-5120

£Û±àÕß°´£Ý
¹ØÓÚE7130

E7130ÊÇÓÉng28ÄϹ¬ºÍ¹þ·ð´óѧÁªºÏÑо¿¿ª·¢µÄÏÂÒ»´ú¸ÄÉÆÖ×Áö΢Çé¿öµÄÒ©¼Á ¡£E7130ÌáÈ¡ÓÚÈíº£ÃàËØ£¨´Óº£ÃàHalichondria okadaiÖÐÊèÉ¢³öÀ´µÄÌìÈ»²úÆ·£©È«ºÏ³É ¡£¾ÝÐÅ£¬E7130¿Éͨ¹ý»º½âȱÑõ²¢ÒÖÖÆ°©Ï¸°ûÓë»ùÖÊÖ®¼äµÄÏ໥×÷ÓÃÒÔ¼°¶ÔÃâÒ߻µÄDZÔÚ×÷ÓÃµÄÆæÌØ×÷ÓûúÖÆÀ´¸ÄÉÆÖ×Áö΢Çé¿ö ¡£Ä¿Ç°£¬ÈÕ±¾ÕýÔÚ¿ªÕ¹ÊµÌåÖ×ÁöÖÐE7130Ñо¿µÄIÆÚÑо¿ ¡£

  1. Kawano S et al., ¡°A landmark in drug discovery based on complex natural product synthesis¡±Scientific Reports?2019.

ng28ÄϹ¬½«ÔÚµÚ33½ì¹ú¼Êñ²ðï´ó»áÉÏÐû²¼ßÁÂØÅÁÄÎ×îÐÂÊý¾Ý

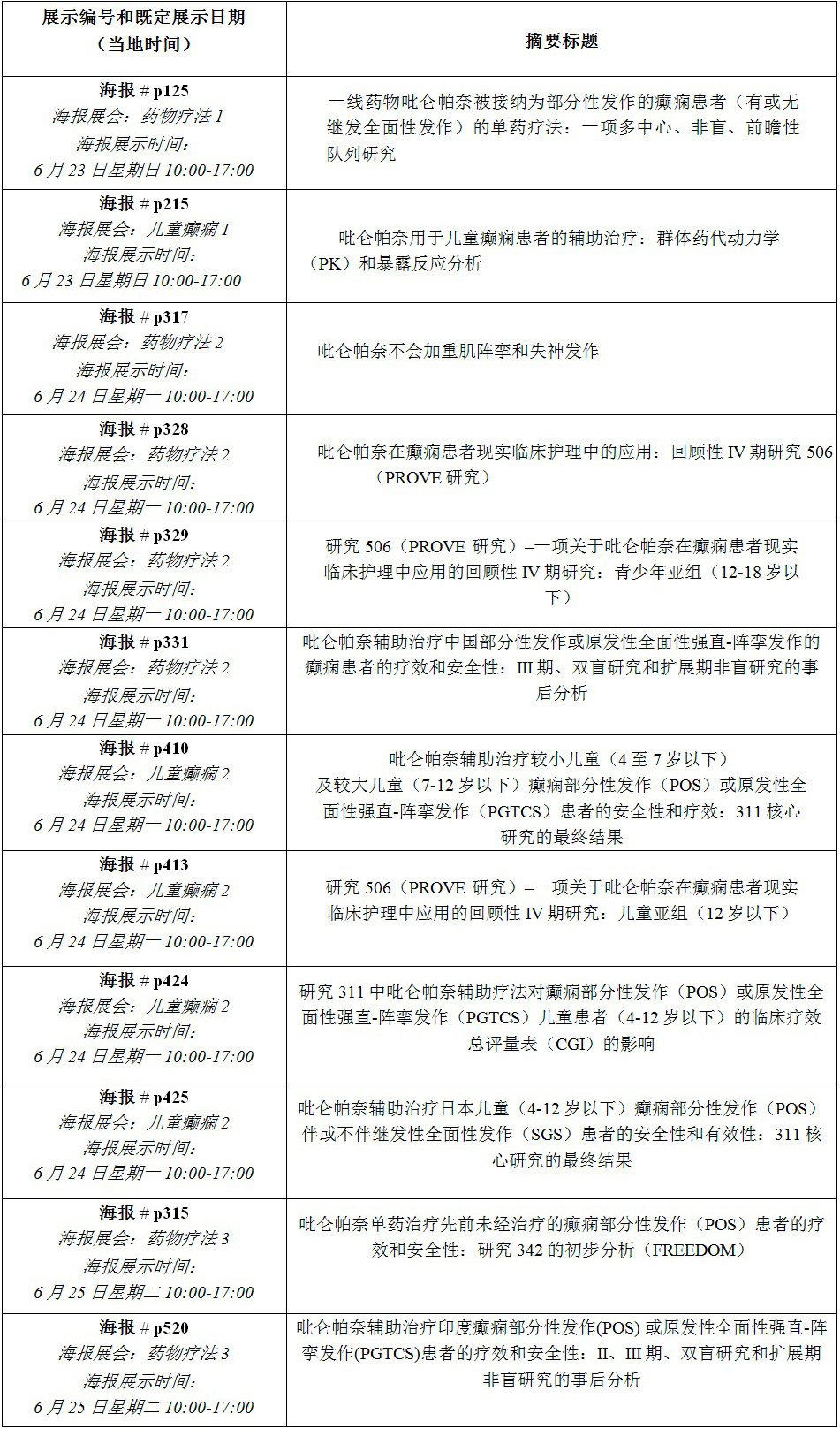
ng28ÄϹ¬Öêʽ»áÉ磨×ܲ¿Î»ÓÚÈÕ±¾¶«¾©£¬ÏÖÈÎÉ糤ΪÄÚÌÙÇç·ò£¬ÒÔϼò³Æ¡°ng28ÄϹ¬¡±£©½üÈÕÐû²¼£¬½«ÔÚµÚ33½ì¹ú¼Êñ²ðï´ó»á£¨International Epilepsy Congress£ºIEC 2019£©ÉÏÐû²¼ÓÐ¹ØÆä¿¹ñ²ðïÒ©ÎïßÁÂØÅÁÄÎ(Perampanel)£¨ÉÌÆ·Ãû£ºFycompa?£©µÄ×îÐÂÊý¾Ý ¡£´ó»á½«ÓÚ2019Äê6ÔÂ22ÈÕÖÁ26ÈÕÔÚÌ©¹úÂü¹È¾ÙÐÐ ¡£

½ìʱ£¬ng28ÄϹ¬½«ÔÚÖ÷±¨¸æ½×¶Î½øÐÐÁ½´Î¿ÚÍ·±¨¸æ£¬ÄÚÈݰüÀ¨Õë¶Ô4ÖÁ12ËêÒÔ϶ùͯñ²ðﻼÕߵģ¬ÁªºÏßÁÂØÅÁÄνøÐÐÖÎÁƵÄIIIÆÚÁÙ´²Ñо¿£¨Ñо¿311£©µÄ×îÖÕÆÊÎö½á¹û ¡£±ðµÄ£¬ÔÚÈÕ±¾¼°º«¹ú£¬Õë¶Ôδ¾­ÖÎÁƵIJ¿·Ö±¬·¢ÐÔñ²ðﻼÕߣ¨ÓлòÎ޼̷¢ÐÔÈ«ÃæÐÔñ²ðﱬ·¢£©£¬Ì½ÌÖ¹ØÓÚßÁÂØÅÁÄε¥Ò©ÖÎÁƵÄÁÆÐ§ºÍÄþ¾²ÐÔµÄIIIÆÚÁÙ´²Ñо¿£¨FREEDOM/Ñо¿342£©µÄ¿ª¶ËÆÊÎö£¬Ò²½«Í¨¹ý12·Ýº£±¨½øÐÐչʾ ¡£

ßÁÂØÅÁÄÎÊÇÓÉng28ÄϹ¬µÄÖþ²¨£¨Tsukuba£©Ñо¿ÖÐÐÄÑз¢µÄÒ»ÖÖÊ×´´¿¹ñ²ðïÆ¬¼Á£¬¿Ú·þ£¬Ã¿ÈÕÒ»´Î ¡£¸ÃÒ©µÄ¿Ú·þÐü¸¡ÖƼÁÒÑÔÚÃÀ¹úºÍÅ·ÖÞ»ñÅúÉÏÊÐÏúÊÛ ¡£¸ÃÒ©ÊÇÒ»ÖÖ¸ßÑ¡ÔñÐÔ¡¢·Ç¾ºÕùÐÔµÄ?AMPA?ÊÜÌåÞ׿¹¼Á£¬¿Éͨ¹ý°ÐÏòÍ»´¥ºóĤÉÏ?AMPA?ÊÜÌå´¦µÄ¹È°±Ëá»îÐÔ£¬À´¼õÉÙÉñ¾­ÔªµÄÌ«¹ýÐË·Ü ¡£Ä¿Ç°£¬ßÁÂØÅÁÄÎÒÑÔÚÊÀ½ç¸÷¹ú»ñ×¼ÓÃÓÚ¸¨ÖúÖÎÁÆ12Ëê¼°ÒÔÉÏñ²ðﻼÕߵIJ¿·ÖÐÔ±¬·¢£¨ÓлòÎ޼̷¢ÐÔÈ«ÃæÐÔñ²ðﱬ·¢£©ºÍÔ­·¢ÐÔÈ«ÃæÐÔǿֱ-ÕóÂα¬·¢ ¡£ÁíÍ⣬¸ÃÒ©ÒÑÔÚÃÀ¹ú»ñ×¼ÓÃÓÚ4Ëê¼°ÒÔÉÏñ²ðﻼÕߵIJ¿·ÖÐÔ±¬·¢£¨°é»ò²»°é¼Ì·¢ÐÔÈ«ÃæÐÔñ²ðﱬ·¢£©µÄµ¥Ò©ÖÎÁƼ°¼ÓÓÃÖÎÁÆ ¡£

ng28ÄϹ¬½«°üÀ¨ñ²ðïÔÚÄÚµÄÉñ¾­ÁìÓò×÷ΪÆäÒ©ÎïµÄÖØµãÖÎÁÆÁìÓò£¬²¢ÖÂÁ¦ÓÚ½«ßÁÂØÅÁÄÎÍÆ¹ãµ½ÊÀ½ç¸÷µØ£¬Ê¹¸ü¶à±¥ÊÜñ²ðïÕÛÄ¥µÄ»¼ÕßÕõÍÑñ²ðﱬ·¢µÄ°ÃÄÕ£¬²¢ÒÔ´Ë×÷Ϊ¹«Ë¾µÄʹÃü ¡£ng28ÄϹ¬ÎªÂú×ãñ²ðﻼÕß¼°Æä¼ÒÈ˵ĶàÑù»¯ÐèÇ󣬲¢Ìá¸ßËûÃǵĸ£ìí¶ø×÷³öŬÁ¦ ¡£

¿ÚÍ·±¨¸æ£º
ÄϹ¬NG28(Öйú)¹Ù·½ÍøÕ¾-µÇ¼Èë¿Ú

 

º£±¨Õ¹Ê¾
ÄϹ¬NG28(Öйú)¹Ù·½ÍøÕ¾-µÇ¼Èë¿Ú

ýÌå×Éѯ£º
ng28ÄϹ¬Öêʽ»áÉç
¹«¹²¹ØÏµ²¿
+81-(0)3-3817-5120

¡¾±àÕß°´¡¿
1.¹ØÓÚßÁÂØÅÁÄΣ¨Í¨ÓÃÃû£¬Æä²úÆ·ÃûΪ£ºFycompa?£©

ßÁÂØÅÁÄÎÊÇÓÉng28ÄϹ¬¶À¼ÒÑз¢µÄÒ»ÖÖÊ×´´¿¹ñ²ðïÒ©Îï ¡£ñ²ðﱬ·¢µÄ»úÖÆÖ®Ò»ÊÇÓÉÉñ¾­µÝÖʹȰ±Ëá½éµ¼µÄ£¬¶ø¸ÃÒ©ÊÇÒ»ÖÖ¸ßÑ¡ÔñÐÔ¡¢·Ç¾ºÕùÐÔµÄ?AMPA?ÐÍÊÜÌåÞ׿¹¼Á£¬¿Éͨ¹ý°ÐÏòÍ»´¥ºóϸ°ûĤÉÏAMPAÊÜÌå´¦µÄ¹È°±Ëá»îÐÔ£¬¼õÉÙÉñ¾­ÔªµÄÌ«¹ýÐË·Ü ¡£ßÁÂØÅÁÄÎÆ¬¼Á×°ÒÑÉÏÊÐÏúÊÛ£¬Ã¿ÈÕÒ»´Î£¬Ë¯Ç°¿Ú·þ ¡£±ðµÄ£¬¸ÃÒ©µÄ¿Ú·þÐü¸¡ÖƼÁÒÑÔÚÃÀ¹úºÍÅ·ÖÞ»ñ×¼ÉÏÊÐÏúÊÛ ¡£

Ŀǰ£¬ßÁÂØÅÁÄÎÒÑÔÚÃÀ¹ú¡¢ÈÕ±¾¡¢Å·ÖÞ¡¢ÑÇÖÞµÈ55¸öÒÔÉϵĹú¼ÒºÍµØÇø»ñµÃÅú×¼£¬ÓÃÓÚ¸¨ÖúÖÎÁÆ12Ëê¼°ÒÔÉÏñ²ðﻼÕߵIJ¿·ÖÐÔ±¬·¢£¨°é»ò²»°é¼Ì·¢ÐÔÈ«ÃæÐÔ±¬·¢£© ¡£ng28ÄϹ¬Ò²ÔÚÖйúÌá½»Á˽«ßÁÂØÅÁÄÎÓÃÓÚ¸¨ÖúÖÎÁÆñ²ðﲿ·ÖÐÔ±¬·¢µÄÉêÇ룬ÇÒÒѱ»Ö¸¶¨ÓÅÏÈÉó²é ¡£±ðµÄ£¬ßÁÂØÅÁÄÎÒѾ­ÔÚ°üÀ¨ÃÀ¹ú¡¢ÈÕ±¾ÔÚÄÚµÄ50¶à¸öÅ·ÖÞºÍÑÇÖÞ¹ú¼Ò»ñ×¼ÓÃÓÚ12Ëê¼°ÒÔÉÏñ²ðﻼÕßÈ«ÃæÐÔǿֱÕóÂα¬·¢µÄ¸¨ÖúÖÎÁÆ ¡£ÔÚÃÀ¹ú£¬ßÁÂØÅÁÄÎÒÑ»ñ×¼ÓÃÓÚ4Ëê¼°ÒÔÉÏñ²ðﻼÕߵIJ¿·ÖÐÔ±¬·¢£¨°é»ò²»°é¼Ì·¢ÐÔÈ«ÃæÐÔ±¬·¢£©µÄµ¥Ò©ÖÎÁƺ͸¨ÖúÖÎÁÆ ¡£ng28ÄϹ¬ÒÑÔÚÈÕ±¾Ìá½»Ôö²¹ÐÂÒ©ÉêÇ룬ÇëÇóÅú×¼½«ßÁÂØÅÁÄÎÓÃÓÚñ²ðﲿ·ÖÐÔ±¬·¢µÄµ¥Ò©ÁÆ·¨£¬ÖÎÁÆ4Ëê¼°ÒÔÉ϶ùͯ»¼ÕßµÄñ²ðﲿ·ÖÐÔ±¬·¢£¬²¢ÉêÇëÍÆ³öϸ¿ÅÁ£ÖƼÁ ¡£ÔÚÅ·ÖÞ£¬ng28ÄϹ¬Ò²ÒѾ­Ìá½»ÁËÒ»·ÝÉêÇ룬ϣÍû×·¼ÓÅú×¼½«ßÁÂØÅÁÄÎÓÃÓÚ¶ùͯñ²ðﻼÕߵIJ¿·Ö±¬·¢£¨°é»ò²»°é¼Ì·¢ÐÔÈ«ÃæÐÔ±¬·¢£©»òÔ­·¢ÐÔÈ«ÉíǿֱÕóÂÎÐÔ±¬·¢µÄ¸¨ÖúÖÎÁÆ ¡£

±ðµÄ£¬ng28ÄϹ¬ÕýÔÚÈ«Çò¹æÄ£ÄÚ½øÐÐÒ»ÏîIIIÆÚÁÙ´²Ñо¿£¨Ñо¿338£©£¬ÒâÔÚ½«¸ÃÒ©ÓÃÓÚÖÎÁÆÓëÁÖ-¸ê£¨Lennox-Gastaut£©×ÛºÏÕ÷Ïà¹ØµÄñ²ðﱬ·¢ ¡£

ng28ÄϹ¬½«ÔÚ˯Ãßѧ»áµÚ33½ìÄê»áÉÏÐû²¼LEMBOREXANT×îÐÂÊý¾Ý£¬°üÀ¨¶à¸öIIIÆÚÁÙ´²Ñо¿×ÛºÏÆÊÎö

ng28ÄϹ¬Öêʽ»áÉ磨×ܲ¿Î»ÓÚÈÕ±¾¶«¾©£¬ÏÖÈÎÉ糤ΪÄÚÌÙÇç·ò£¬ÒÔϼò³Æ¡°ng28ÄϹ¬¡±£©½üÈÕÐû²¼£¬¹«Ë¾½«ÔÚÁªºÏרҵ˯Ãßѧ»á(Associated Professional Sleep Societies)µÚ33½ìÄê»á£¨SLEEP 2019£©ÉÏÐû²¼ÓйØLemborexantµÄ×îÐÂÏûÏ¢ ¡£LemborexantÊÇÒ»ÖÖÕýÔÚ¿ª·¢ÖеÄ˯Ãß-¾õÐѵ÷Àí¼Á£¬ÓÃÓÚÖÎÁƶàÖÖ˯Ãß-¾õÐÑÕϰ­£¬°üÀ¨Ê§ÃßÖ¢ºÍ²»¹æÔò˯Ãß-¾õÐѽÚÂÉÕϰ­£¨Irregular Sleep-Wake Rhythm Disorder£¬ISWRD£© ¡£´ó»á½«ÓÚ6ÔÂ8ÈÕÖÁ12ÈÕÔÚÃÀ¹úµÂ¿ËÈøË¹ÖݵÄÊ¥°²¶«Äá°ÂÊоÙÐÐ ¡£

½ìʱ½«Óð˷ùº£±¨Õ¹Ê¾Á½ÏîʧÃßÖ¢Òªº¦ÁÙ´²IIIÆÚÑо¿?Sunrise 1£¨Ñо¿304£©ºÍSunrise 2£¨Ñо¿303£©ÖÐÕë¶ÔLemborexant¶Ô×ܹ²1955Ãû»¼ÕßµÄÈÕ³£¹¦Ð§ºÍ¼²²¡ÑÏÖØË®Æ½ÒÔ¼°Èë˯ºÍ˯Ãßά³ÖµÄÓ°ÏìµÄ×ÛºÏÆÊÎö£¬¶ÔÀÏÄêÈ˺ÍÇá¶È×èÈûÐÔ˯ÃߺôÎüÔÝÍ £»¼Õß·þÓÃLemborexantºóµÄºôÎü¹¦Ð§µÄÄþ¾²ÐÔÆÀ¼ÛÒÔ¼°×îеÄISWRDÏà¹ØÁÙ´²Ç°Êý¾Ý ¡£

Lemborexant×÷ÓÃÓÚʳÓûËØÉñ¾­µÝÖÊϵͳ£¬±»ÈÏΪÄܹ»ÒÖÖÆ¾õÐѶø²»¹ÊÕÏÍⲿ½ÐÐѴ̼¤£¬ÒÔ´ËÀ´µ÷Àí˯Ãߺ;õÐѽÚÂÉ£¬ÓÃÓÚÖÎÁưüÀ¨Ê§ÃßÖ¢ÔÚÄڵĶàÖÖ˯Ãß?–?¾õÐÑÕϰ­ ¡£ÃÀ¹úºÍÈÕÌìÖ°±ðÔÚ2018Äê12ÔºÍ2019Äê3ÔÂÌá½»ÁËLemborexantÐÂÒ©ÉêÇ룬ϣÍû»ñ×¼½«ÆäÓÃÓÚÖÎÁÆÊ§ÃßÖ¢ ¡£ÓûÁË½â½øÐÐÖеÄÁÙ´²Ñо¿£¬Çë»á¼ûclinicaltrials.gov ¡£

ng28ÄϹ¬Í¨¹ýÑз¢LemborexantÀ´Îª±¥ÊÜ˯Ãß-¾õÐÑÕϰ­ÕÛÄ¥µÄ»¼ÕßÌṩһÖÖеÄÖÎÁÆÑ¡Ôñ£¬ÒÔ¸ÄÉÆÆäÈë˯¡¢¼á³Ö˯ÃߺÍÔÚµÚ¶þÌìÔ糿ÍêºÃÐÑÀ´µÄÄÜÁ¦£¬²¢Îª½øÒ»²½Âú×㻼Õß¼°Æä¼ÒÍ¥µÄÖÖÖÖÐèÇó¡¢Ìá¸ßÆä¸£ìí×ö³öТ¾´ ¡£

¡ö?Lemborexantº£±¨Õ¹Ê¾£º
º£±¨Õ¹»á£ºP18£¬Õ¹Ê¾ÈÕÆÚ£º6ÔÂ10ÈÕÐÇÆÚÒ»£¬ÏÂÎç5:15-7:15£¨ÍâµØÊ±¼ä£©

ÄϹ¬NG28(Öйú)¹Ù·½ÍøÕ¾-µÇ¼Èë¿Ú

³ýº£±¨Õ¹Ê¾Í⣬ng28ÄϹ¬»¹½«¾Ù°ìÒ»¸öרÌâÑÐÌֻᣬÕë¶Ô¹ØÓÚʧÃßÕï¶ÏºÍÖÎÁƾö²ß½øÐл¥¶¯¶Ô»° ¡£ÑÐÌֻὫÓÚÍâµØÊ±¼ä6ÔÂ9ÈÕ£¨ÐÇÆÚÈÕ£©ÏÂÎç6:15-8:30¾ÙÐÐ ¡£

 

ýÌå×Éѯ£º
ng28ÄϹ¬Öêʽ»áÉç
¹«¹²¹ØÏµ²¿
+81-(0)3-3817-5120


¡¾±àÕß°´¡¿
1.¹ØÓÚLemborexant

LemborexantÊÇÒ»ÖÖÐÂÐ͵ÄÁÙ´²ÊÔÓÃС·Ö×Ó»¯ºÏÎÓÉng28ÄϹ¬·¢Ã÷²¢½øÐпª·¢ ¡£¸Ãҩͨ¹ýÓëÁ½ÖÖʳÓûËØÊÜÌåÑÇÐÍ£¨Ê³ÓûËØÊÜÌå1ºÍ2£©½øÐоºÕùÐÔ½áºÏÀ´ÒÖÖÆÊ³ÓûËØµÄÐźŴ«µ¼ ¡£ÔÚ¾ßÓÐÕý³£µÄÿÈÕ˯Ãß?–?¾õÐѽÚÂɵĸöÌåÖУ¬Ê³ÓûËØÐźŴ«µ¼±»ÈÏΪ¿ÉÔö½øÇåÐÑ ¡£ÔÚ»¼ÓÐ˯Ãß?–?¾õÐÑÕϰ­µÄ¸öÌåÖУ¬µ÷Àí¾õÐѵÄʳÓûËØÐźŴ«µ¼¿ÉÄܲ»Õý³£ ¡£Ò²¾ÍÊÇ˵£¬ÒÖÖÆ²»Õý³£µÄʳÓûËØÐźŴ«µ¼¿ÉÒÔÔö½øÈë˯ºÍά³Ö˯Ãß ¡£ng28ÄϹ¬ÕýÔÚ½«lemborexant×÷Ϊ¶àÖÖ˯Ãß?–?¾õÐÑÕϰ­£¨ÈçʧÃßÖ¢£©µÄÒ»ÖÖ¿ÉÄܵÄÖÎÁÆÑ¡Ôñ½øÐе÷ÑÐ ¡£

±ðµÄ£¬Ò»Ïî¹ØÓÚLemborexant?µÄIIÆÚÁÙ´²Ñо¿ÕýÔÚ²»¹æÔòµÄ˯Ãß-¾õÐѽÚÂÉÕϰ­£¨ISWRD£©ºÍÇáÖжȰ¢¶û´Äº£Ä¬²¡³Õ´ô»¼ÕßÖнøÐÐ ¡£

2.¹ØÓÚ˯ÃßÕϰ­

¶à¸öÈË¿ÚÑо¿ÏÔʾ£¬È«ÊÀ½çÊÜ˯ÃßÕϰ­Ó°ÏìµÄÈËÊý±ÈÏÈǰÈÏΪµÄÒª¶à ¡£1ʧÃßÖ¢ÊÇ×î³£¼ûµÄ˯ÃßÕϰ­£¬È«ÊÀ½çÔ¼ÓÐ30£¥µÄ³ÉÄêÈËÓÐÁ¬ÐøÊ§ÃßµÄÖ¢×´ ¡£1,2ʧÃßÖ¢µÄÌØµãÊÇÓµÓÐ×ã¹»µÄ˯Ãßʱ»úÈ´Èë˯À§ÄÑ£¬²»¿ÉÈë˯»òÁ½Õß¼æ¶øÓÐÖ® ¡£Õâ¿ÉÄܻᵼÖÂһЩ°×ÌìÖ¢×´£¬ÈçÆ£ÀÍ£¬×¢ÒâÁ¦²»¼¯Öкͼ±Ôêµ£ÐĵÈ ¡£3,4

ºÃµÄ˯Ãß¶Ô°üÀ¨´óÄÔ½¡¿µÔÚÄÚµÄÉíÌ彡¿µÖÁ¹ØÖØÒª ¡£Ë¯Ãß²»¼Ñ¿Éµ¼Ö¶àÖÖ½¡¿µÎÊÌ⣬Èç¸ßѪѹ¡¢ÒâÍâÉ˺¦¡¢ÌÇÄò²¡¡¢·ÊÅÖ¡¢ÒÖÓô¡¢ÐÄÔಡ¡¢ÖзçºÍ³Õ´ô֢Σº¦Ôö¼ÓµÈ£¬²¢¿ÉÄܶÔÇéÐ÷ºÍÐÐΪ±¬·¢²»Á¼Ó°Ïì ¡£3,5

¶Ô¶¯ÎïºÍÈËÀàµÄʵÑéÑо¿ÌṩÁË˯Ãߺͼ²²¡Î£º¦ÒòËØ¡¢¼²²¡ºÍËÀÍöÂÊÏà¹ØµÄÖ¤¾Ý ¡£6Ñо¿±êÃ÷£¬×î¼Ñ˯Ãßʱ³¤Îª7ÖÁ8¸öСʱ ¡£7Å®ÐÔî¾»¼Ê§ÃßÖ¢µÄ¿ÉÄÜÐÔÊÇÄÐÐÔµÄ1.4±¶ ¡£8ÀÏÄêÈËʧÃߵϼ²¡ÂÊÒ²½Ï¸ß;?ÈËÀàÀÏÈ¥µÄÀú³ÌÍùÍùÅãͬ×Å˯ÃßģʽµÄ±ä¸ï£¬°üÀ¨Ë¯ÃßÖжϡ¢Æµ·±ÐÑÀ´ºÍÔçÐѵÈ£¬ÕâЩ¶¼»áʹ˯Ãßʱ¼ä¼õÉÙ ¡£9

²Î¿¼×ÊÁÏ

1?Ferrie JE, et al. Sleep epidemiology ¨C a rapidly growing field.?Int J Epidemiol. 2011;40(6):1431¨C1437.
2?Roth T. Insomnia: definition, prevalence, etiology and consequences.?J Clin Sleep Med. 2007;3(5 Suppl):S7¨CS10.
3?Institute of Medicine. Sleep disorders and sleep deprivation: An unmet public health problem. Washington, DC: National Academies Press. 2006.
4?Ohayon MM, et al. Epidemiology of insomnia: what we know and what we still need to learn.?Sleep Med Rev. 2002;6(2):97-111.
5?Pase MP, Himali JJ, Grima NA, et al. Sleep architecture and the risk of incident dementia in the community.?Neurology. 2017;89(12):1244-1250.
6?Cappuccio FP et al. Sleep and cardio-metabolic disease.?Curr Cardiol Rep. 2017;19:110.
7?Cappuccio FP et al. Sleep duration and all-cause mortality: a systematic review and meta-analysis of prospective studies.?Sleep. 2010;33(5):585-592.
8?Roth T, et al. Prevalence and perceived health associated with insomnia based on DSM-IV-TR; International Statistical Classification of Diseases and Related Health Problems, tenth revision; and Research Diagnostic Criteria/International Classification of Sleep Disorders, second edition criteria: results from the America Insomnia Survey.?Biol Psychiatry. 2011;69:592¨C 600.
9?Crowley, K. Sleep and sleep disorders in older adults.?Neuropsychol Rev. 2011;21(1):41-53.

ng28ÄϹ¬½«ÔÚµÚ55½ìASCOÄê»áÉÏÐû²¼ÔÚÖ×ÁöÁìÓòµÄÑо¿Êý¾ÝºÍÏà¹Ø²úÆ·

ng28ÄϹ¬Öêʽ»áÉ磨×ܲ¿Î»ÓÚÈÕ±¾¶«¾©£¬ÏÖÈÎÉ糤ΪÄÚÌÙÇç·ò£¬ÒÔϼò³Æ¡°ng28ÄϹ¬¡±£©½ñÈÕÐû²¼£¬¹«Ë¾½«ÔÚÃÀ¹úÁÙ´²Ö×Áöѧ»á£¨ASCO£©µÚ55½ìÄê»áÉϽøÐÐϵÁÐժҪչʾ£¬Öصã½éÉÜÆä¶À¼ÒÑз¢µÄ¼×»ÇËáÂØ·¥ÌæÄᣨÉÌÆ·Ãû£ºLenvima?£¬¡°¼×»ÇËáÂØ·¥ÌæÄᡱ£¬Ò»ÖÖ¶à°ÐµãÀÒ°±ËἤøÊÜÌåÒÖÖÆ¼Á£©£¬¼×»ÇËá°¬Á¢²¼ÁÖ£¨ÉÌÆ·Ãû£ºHalaven?¡¢¡°°¬Á¢²¼ÁÖ(eribulin)¡±¡¢Ò»ÖÖÈíº£ÃàËØÀà΢¹Ü¶¯Á¦Ñ§ÒÖÖÆ¼Á£©ºÍMORAb-202£¨¿¹ÌåÒ©ÎïżÁªÎADC:antibody-drug conjugate£©µÄ×îнøÕ¹ ¡£ÃÀ¹úÁÙ´²Ö×Áöѧ»áµÚ55½ìÄê»á½«ÓÚ2019Äê5ÔÂ31ÈÕÖÁ6ÔÂ4ÈÕÔÚÃÀ¹úÖ¥¼Ó¸ç¾ÙÐÐ ¡£ÓÉרעÖ×Áö¾«×¼Ò½Ñ§Ñз¢µÄng28ÄϹ¬ÃÀ¹ú×Ó¹«Ë¾H3 Biomedicine Inc.ËùÑз¢µÄH3B-6527£¨³ÉÏËάϸ°ûÉú³¤Òò×ÓÊÜÌå4ÒÖÖÆ¼Á£©ºÍH3B-6545£¨Ñ¡ÔñÐԴƼ¤ËØÊÜÌå?a¹²¼ÛÞ׿¹¼Á£©µÄ×îÐÂÐÅÏ¢Ò²½«ÔÚ´ó»áÉÏÖØµãչʾ ¡£

½ñÄê´ó»áÉϵÄÖ÷Òªº£±¨Õ¹Ê¾°üÀ¨Õë¶Ông28ÄϹ¬Ê×´´µÄADC MORAb-202ÖÎÁÆÊµÌåÁöµÄ¢ñÆÚÁÙ´²Ñо¿µÄ×îÐÂÖØµãÊý¾Ý ¡£Ä¿Ç°¸ÃÑо¿ÕýÔÚÈÕ±¾½øÐÐ ¡£MORAb-202ÊÇÒ»ÖÖÐÂÐÍ¿¹ÌåÒ©ÎïżÁªÎÊÇng28ÄϹ¬µÄÊÔÑéÐÂÒ©¿¹Ò¶ËáÊÜÌå?a£¨FRA£©¿¹ÌåfarletuzumabºÍng28ÄϹ¬¶À¼ÒÑз¢µÄ¿¹°©Ò©Îï°¬Á¢²¼ÁÖ£¨eribulin£©µÄ×éºÏ£¨°¬Á¢²¼ÁÖΪϸ°û¶¾Ëز¿·Ö£© ¡£

ng28ÄϹ¬½«Ö×ÁöÊÓΪ¸Ã¹«Ë¾µÄÒ»¸öÒªº¦ÖÎÁÆÁìÓò£¬ÖÂÁ¦ÓÚÑз¢ÓпÉÄÜÖÎÓú°©Ö¢µÄ¸ïÃüÐÔÐÂÒ© ¡£ÔÚ¼â¶Ë°©Ö¢Ñо¿µÄ»ù´¡ÉÏ£¬ng28ÄϹ¬¼ÌÐø½øÐÐÒ©ÎïÁ¢Ò죬ΪÂú×ã°©Ö¢»¼Õß¡¢»¼Õß¼ÒÊô¼°ÎÀÉú±£½¡ÈËÔ±µÄ¶àÑù»¯ÐèÇóТ¾´Á¦Á¿£¬²¢ÎªËûÃÇ´øÀ´¸ü¶àµÄ¸£ìí ¡£

Ö÷Òªº£±¨Õ¹Ê¾£º

?
ÄϹ¬NG28(Öйú)¹Ù·½ÍøÕ¾-µÇ¼Èë¿Ú

ýÌå×Éѯ£º
ng28ÄϹ¬Öêʽ»áÉç
¹«¹²¹ØÏµ²¿
+81-(0)3-3817-5120

¡¾±àÕß°´¡¿
1.¹ØÓÚng28ÄϹ¬ºÍÃÀ¹úÐÂÔóÎ÷ÖÝ¿ÏÄáÎÖ˼Ĭ¿Ë¹«Ë¾Õ½ÂÔÏàÖú

2018Äê3Ô£¬ng28ÄϹ¬ºÍÃÀ¹úÐÂÔóÎ÷ÖÝ¿ÏÄáÎÖ˼Ĭ¿Ë¹«Ë¾£¨ÔÚÃÀ¹úºÍ¼ÓÄôóÒÔÍâµÄµØ·½³ÆÄ¬É³¶«£©ÒÔ½¨Á¢×Ó¹«Ë¾µÄÐÎʽ¿ªÊ¼Õ½ÂÔÏàÖú£¬ÔÚÈ«Çò¹æÄ£ÄÚÅäºÏ¿ª·¢²¢ÅäºÏÉÌÒµ»¯LENVIMA?£¨ÂØ·¥ÌæÄᣩ ¡£Æ¾¾ÝЭÒ飬Ïà¹Ø¹«Ë¾½«ÁªºÏ¿ª·¢¡¢Éú²úºÍÉÌÒµ»¯LENVIMA ¡£¸ÃÒ©¼È¿É×÷Ϊµ¥Ò©ÁÆ·¨£¬Ò²¿ÉÓëÃÀ¹úÐÂÔóÎ÷ÖÝ¿ÏÄáÎÖ˼Ĭ¿Ë¹«Ë¾¿ª·¢µÄ¿¹PD-1Ò©KEYTRUDA?£¨ÅÁ²©ÀûÖéµ¥¿¹£©ÁªºÏʹÓà ¡£

³ýÁËÕýÔÚ½øÐÐµÄÆÀ¹ÀLENVIMAºÍKEYTRUDAÁªºÏÖÎÁưüÀ¨Éöϸ°û°©ÔÚÄÚµÄÊýÖÖÖ×ÁöÀàÐ͵ÄÁÙ´²Ñо¿£¬Ïà¹Ø¹«Ë¾»¹½«Í¨¹ýLEAP£¨ÂØ·¥ÌæÄá+ÅÁ²©ÀûÖéµ¥¿¹£©ÁÙ´²ÏîÄ¿ÅäºÏÆô¶¯ÐµÄÁÙ´²Ñо¿ ¡£¸ÃÏîÄ¿½«ÆÀ¹À¸ÃÁªºÏÁÆ·¨Ö§³Ö6ÖÖ°©Ö¢£¨×Ó¹¬ÄÚĤ°©¡¢¸Îϸ°û°©¡¢ÐþÉ«ËØÁö¡¢·ÇСϸ°û·Î°©¡¢Í·¾±²¿ÁÛ״ϸ°û°©ºÍÄò·ÉÏÆ¤°©£©ÖеÄ11ÖÖÊÊÓ¦Ö¢µÄDZÁ¦ ¡£LEAPÁÙ´²ÏîÄ¿»¹°üÀ¨Ò»ÏîÕë¶Ô6ÖÖÆäËû°©Ö¢ÀàÐÍ£¨µ¨µÀ°©¡¢ÈéÏÙ°©¡¢½áÖ±³¦°©¡¢Î¸°©¡¢½ºÖÊĸϸ°ûÁöºÍÂѳ²°©£©µÄÐÂÒ»´úÀº×ÓÊÔÑé ¡£LENVIMA+KEYTRUDAÕâÒ»ÁªºÏÁÆ·¨Ä¿Ç°»¹Î´»ñµÃÅú×¼ÓÃÓÚÖÎÁÆÈκΰ©Ö¢ÀàÐÍ ¡£

KEYTRUDA? ÊÇĬɳ¶«¹«Ë¾£¨Merck Sharp & Dohme Corp£©µÄÒ»¸ö×¢²áÉ̱ê ¡£Ä¬É³¶«¹«Ë¾ÊÇλÓÚÃÀ¹úÐÂÔóÎ÷ÖÝ¿ÏÄɶûÎÖ˼±¤µÄĬ¿ËÓÐÏÞ¹«Ë¾£¨Merck & Co., Inc£©µÄÒ»¸ö×Ó¹«Ë¾ ¡£

ng28ÄϹ¬ÂòÏÂPURDUEµÄÖÕÖ¹ÏàÖúȨ

ng28ÄϹ¬½«¼ÌÐø¿ª·¢LEMBOREXANT²¢½«ÆäÈ«ÇòÉÌÒµ»¯-

ng28ÄϹ¬Öêʽ»áÉ磨×ܲ¿Î»ÓÚÈÕ±¾¶«¾©£¬ÏÖÈÎÉ糤ΪÄÚÌÙÇç·ò£¬ÒÔϼò³Æ¡°ng28ÄϹ¬¡±£©½ñÌìÐû²¼£¬ÆäÃÀ¹ú×Ó¹«Ë¾Eisai Inc.ÊÕ¹ºÁËPurdue Pharma L.PÔÚ?Lemborexant¿ª·¢ºÍÉÌÒµ»¯È«ÇòÏàÖúµÄȨÀû£¬LemborexantÊÇÒ»ÖÖÊÔÑéÐÔ˯Ãß¾õÐѵ÷Àí¼Á ¡£ÓÃÓÚÖÎÁƶàÖÖ˯Ãß-¾õÐÑÕϰ­£¬°üÀ¨°¢¶û´Äº£Ä¬Ö¢»¼ÕßµÄʧÃߺÍ˯Ãß-¾õÐѽÚÂÉÎÉÂÒ£¨ISWRD£© ¡£ng28ÄϹ¬¼¯ÍŽ«ÔÚÈ«Çò¶ÀÁ¢¿ªÕ¹LemborexantµÄ¿ª·¢ºÍÉÌÒµ»¯ ¡£

LemborexantÊÇng28ÄϹ¬´´ÔìµÄË«ÖØÊ³ÓûËØÊÜÌåÞ׿¹¼Á ¡£ÃÀ¹úʳƷҩƷ¼à¶½ÖÎÀí¾Ö(FDA)ÓÚ2019Äê3ÔÂÊÜÀíÁËLemborexantÓÃÓÚÖÎÁÆÊ§ÃßÕϰ­µÄÐÂÒ©ÉêÇë(NDA)£¬²¢½«´¦·½Ò©Ê¹ÓÃÕ߸¶·Ñ·¨°¸(PDUFA)µÄÉó²é½ØÖ¹ÈÕÆÚ¶¨Îª2019Äê12ÔÂ27ÈÕ ¡£ÈÕ±¾ÒÑÓÚ2019Äê3Ô£¬½«LemborexantÓÃÓÚÖÎÁÆÊ§ÃßÕϰ­µÄÉÏÊÐÐí¿ÉÉêÇëÌá½»¸øÒ©Æ·ÓëÒ½ÁÆÆ÷еÖÎÀí¾Ö(PMDA)£¬Ä¿Ç°ÕýÔÚÉó²éÖÐ ¡£±ðµÄ£¬ÕýÔÚ½øÐÐÕë¶Ô°¢¶û´Äº£Ä¬²¡»¼ÕßËùÅãͬµÄISWRDµÄLemborexant IIÆÚÁÙ´²Ñо¿ ¡£

ng28ÄϹ¬ÕýÔÚͨ¹ýLemborexant£¬Å¬Á¦½â¾ö˯Ãß¾õÐÑÕϰ­·½ÃæÎ´Âú×ãµÄÒ½ÁÆÐèÇ󣬲¢½øÒ»²½×ÊÖú»¼Õß¼°Æä¼ÒÈË»ñµÃ¸üºÃµÄÉú»î×÷³öТ¾´ ¡£

ýÌå×Éѯ£º
ng28ÄϹ¬Öêʽ»áÉç
¹«¹²¹ØÏµ²¿
+81-(0)3-3817-5120

[±àÕß×¢]
1.¹ØÓÚLemborexant
LemborexantÊÇng28ÄϹ¬µÄ¿ÆÑ§¼Ò·¢Ã÷²¢¿ª·¢µÄÒ»ÖÖÐÂÐÍÁÙ´²ÊÔÓÃС·Ö×Ó»¯ºÏÎÆäͨ¹ý¾ºÕùÐԵؽáºÏÁ½ÖÖʳÓûËØÊÜÌåÑÇÐÍ(ʳÓûËØÊÜÌå1ºÍ2)À´ÒÖÖÆÊ³ÓûËØÐźÅ ¡£ÔÚÈÕ³£Ë¯Ãß-¾õÐѽÚÂÉÕý³£µÄ¸öÌåÖУ¬Ê³ÓûËØÐźű»ÈÏΪÄÜÔö½øÇåÐѵÄʱ¼ä ¡£ÔÚ»¼ÓÐ˯Ãß-¾õÐÑÕϰ­µÄ¸öÌåÖУ¬µ÷Àí¾õÐѵÄʳÓûËØÐźŴ«µ¼¿ÉÄÜÎÞ·¨Õý³£·¢»Ó×÷Óã¬Õâ±êÃ÷ÒÖÖÆ²»Õý³£µÄʳÓûËØÐźſÉÒÔÔö½øÈë˯ºÍά³Ö˯Ãß ¡£±ðµÄ£¬ÕýÔÚ½øÐÐÕë¶Ô˯Ãß?–?¾õÐѽÚÂÉÎÉÂÒ£¨ISWRD£©ºÍÇáÖжȰ¢¶û´Äº£Ä¬Êϳմô»¼ÕßµÄLemborexant?IIÆÚÁÙ´²Ñо¿ ¡£

ng28ÄϹ¬½«ÓÚÃÀ¹úÉñ¾­²¡Ñ§Äê»áÉÏÐû²¼ÓйØLEMBOREXANTºÍPERAMPANELµÄ×îÐÂÊý¾Ý

ng28ÄϹ¬Öêʽ»áÉ磨×ܲ¿Î»ÓÚÈÕ±¾¶«¾©£¬ÏÖÈÎÉ糤ΪÄÚÌÙÇç·ò£¬ÒÔϼò³Æ¡°ng28ÄϹ¬¡±£©2019Äê4ÔÂ24ÈÕÐû²¼£¬ÓÐ¹ØÆä˫ЧʳÓûËØÊÜÌåÞ׿¹¼ÁLemborexant¼°Æä¿¹ñ²ðïÒ©Perampanel£¨ßÁÂØÅÁÄΣ¬ÖÐÎÄÉÌÆ·Ãû£ºÎÀ¿ËÌ©£©µÄ×îÐÂÊý¾Ý½«ÓÚ2019ÃÀ¹úÉñ¾­²¡Ñ§Ñ§»á£¨AAN£©Äê»áÉϽøÐÐÐû²¼ ¡£¸ÃÄê»á½«ÓÚ2019Äê5ÔÂ4ÈÕÖÁ10ÈÕÔÚÃÀ¹ú±öϦ·¨ÄáÑÇÖݷѳǾÙÐÐ ¡£

ng28ÄϹ¬½«ÔÚÖ÷±¨¸æÊ±¶Îƾ¾ÝÆä½øÐеÄÈýÏîο½å¼Á±ÈÕÕ¡¢ÑôÐÔÒ©Îï±ÈÕÕ¡¢Ëæ»ú¡¢Ë«Ã¤ÁÙ´²Ñо¿µÄ½á¹û¶ÔLemborexantÔÚµÚ¶þÌìÔçÉϵÄÊ£ÓàЧӦ½øÐпÚÍ·±¨¸æ ¡£ÕâÈýÏîÑо¿ÆÀ¹À»¼Õß¾õÐѺóµÄ¼ÝÊ»ÄÜÁ¦ºÍ×ËÊÆÎȶ¨ÐÔ¡¢ÒÔ¼°Ó°ÏóÁ¦ºÍ×¢ÒâÁ¦·½ÃæµÄÌåÏÖ ¡£

¹ØÓÚPerampanelµÄº£±¨ÂÛÎÄչʾ¹²Éè18¸ö£¬°üÀ¨Õë¶Ô4ÖÁ12Ëê¶ùͯñ²ðﻼÕß½øÐеĵÚÈý½×¶ÎÁÙ´²Ñо¿£¨Ñо¿311£©µÄ×îÖÕÆÊÎö½á¹û£¬ÒÔ¼°¶Ôñ²ðﻼÕßÔÚ½ÓÊÜPerampanelÖÎÁÆÇ°ºÍÖÎÁƺóסԺΣº¦µÄÆÊÎö ¡£

ng28ÄϹ¬ÒÔÉñ¾­Ñ§ÎªÆäÖØµãÖÎÁÆÁìÓò£¬Í¨¹ý×î´óÏ޶ȵط¢»ÓLemborexantºÍPerampanelµÄ¼ÛÖµ£¬Îª½øÒ»²½Âú×㻼Õß¼°Æä¼ÒÍ¥µÄÖÖÖÖÐèÇó¡¢²¢Ìá¸ßÆä¸£ìí×ö³öТ¾´ ¡£

ÄϹ¬NG28(Öйú)¹Ù·½ÍøÕ¾-µÇ¼Èë¿Ú

ýÌå×Éѯ£º
ng28ÄϹ¬Öêʽ»áÉç
¹«¹²¹ØÏµ²¿

+81-(0)3-3817-5120

 

<±àÕß°´>
1. ¹ØÓÚLemborexant

LemborexantÊÇÒ»ÖÖÐÂÐ͵ÄÁÙ´²ÊÔÓÃС·Ö×Ó»¯ºÏÎÓÉng28ÄϹ¬µÄ¿ÆÑ§¼Ò·¢Ã÷²¢½øÐпª·¢ ¡£¸Ãҩͨ¹ýÓëÁ½ÖÖʳÓûËØÊÜÌåÑÇÐÍ£¨Ê³ÓûËØÊÜÌå1ºÍ2£©½øÐоºÕùÐÔ½áºÏÀ´ÒÖÖÆÊ³ÓûËØµÄÐźŴ«µ¼ ¡£¾ßÓÐÕý³£µÄÿÈÕ˯Ãß – ¾õÐѽÚÂɵĸöÌåÖУ¬Ê³ÓûËØÐźŴ«µ¼ËäÈ»±»ÈÏΪ¶ÔÇåÐÑÓÐÔö½ø×÷Ó㬵«»¼ÓÐ˯Ãß – ¾õÐÑÕϰ­µÄ¸öÌåÖУ¬µ÷Àí¾õÐѵÄʳÓûËØÐźŴ«µ¼¿ÉÄܲ»¿ÉÕý³£ÊÂÇé ¡£Ò²¾ÍÊÇ˵£¬ÒÖÖÆ²»Õý³£µÄʳÓûËØÐźŴ«µ¼¿ÉÒÔÔö½øÈë˯ºÍά³Ö˯Ãß ¡£±ðµÄ£¬¹ØÓÚLemborexant µÄ¶þÆÚÁÙ´²Ñо¿ÕýÔÚ²»¹æÔòµÄ˯Ãß-¾õÐѽÚÂÉÎÉÂÒ£¨ISWRD£©ºÍÇáÖжȰ¢¶û´Äº£Ä¬²¡³Õ´ô»¼ÕßÖнøÐÐ ¡£

2. ¹ØÓÚPerampanel

PerampanelÊÇÓÉng28ÄϹ¬¶À¼ÒÑз¢µÄÒ»ÖÖÊ×´´¿¹ñ²ðïÒ©Îï ¡£ñ²ðﱬ·¢µÄ»úÖÆÖ®Ò»ÊÇÓÉÉñ¾­µÝÖʹȰ±Ëá½éµ¼µÄ ¡£¸ÃÒ©ÊÇÒ»ÖÖ¸ßÑ¡ÔñÐÔ¡¢·Ç¾ºÕùÐÔµÄAMPAÐÍÊÜÌåÞ׿¹¼Á£¬¿Éͨ¹ý°ÐÏòÍ»´¥ºóĤÉÏAMPAÊÜÌå´¦µÄ¹È°±Ëá»îÐÔ£¬¼õÉÙÓëñ²ðﱬ·¢Ïà¹ØµÄÉñ¾­ÔªµÄÌ«¹ýÐË·Ü ¡£PerampanelƬ¼Á×°ÒÑÉÏÊÐÏúÊÛ£¬Ã¿ÈÕÒ»´Î£¬Ë¯Ç°¿Ú·þ ¡£±ðµÄ£¬¸ÃÒ©µÄ¿Ú·þÐü¸¡ÖƼÁÒÑ»ñ×¼ÔÚÃÀ¹úÉÏÊÐÏúÊÛ ¡£

Ŀǰ£¬PerampanelÒÑÔÚÃÀ¹ú¡¢ÈÕ±¾¡¢Å·ÖÞ¡¢ÑÇÖÞµÈ55¸öÒÔÉϵĹú¼ÒºÍµØÇø»ñµÃÅú×¼£¬ÓÃÓÚÌí¼ÓÖÎÁÆ12Ëê¼°ÒÔÉÏñ²ðﻼÕߵIJ¿·ÖÐÔ±¬·¢£¨°é»ò²»°é¼Ì·¢ÐÔÈ«ÃæÐÔñ²ðﱬ·¢£© ¡£ng28ÄϹ¬Ò²ÔÚÖйúÌá½»Á˽«PerampanelÓÃÓÚÌí¼ÓÖÎÁÆñ²ðﲿ·ÖÐÔ±¬·¢µÄÉêÇ룬ÇÒÒѱ»Ö¸¶¨ÓÅÏÈÉó²é ¡£ÁíÍ⣬PerampanelÒÑÔÚÃÀ¹ú¡¢ÈÕ±¾¡¢Å·ÖÞ¡¢ÑÇÖÞµÈ50¸öÒÔÉϵĹú¼Ò»ñµÃÅú×¼£¬ÓÃÓÚÌí¼ÓÖÎÁÆ12Ëê¼°ÒÔÉÏÈ«ÃæÐÔǿֱÕóÂα¬·¢µÄñ²ðﻼÕß ¡£ÔÚÃÀ¹ú£¬PerampanelÒÑ»ñ×¼ÓÃÓÚ4Ëê¼°ÒÔÉÏñ²ðﻼÕߵIJ¿·ÖÐÔ±¬·¢£¨°é»ò²»°é¼Ì·¢ÐÔÈ«ÃæÐÔñ²ðﱬ·¢£©µÄµ¥Ò©ÖÎÁƺÍÌí¼ÓÖÎÁÆ ¡£ng28ÄϹ¬ÒÑÔÚÈÕ±¾Ìá½»Ôö²¹ÐÂÒ©ÉêÇ룬ÇëÇóÅú×¼½«PerampanelÓÃÓÚµ¥Ò©ÖÎÁÆñ²ðﲿ·ÖÐÔ±¬·¢£¬ÖÎÁÆ4Ëê¼°ÒÔÉÏС¶ù»¼ÕßµÄñ²ðﲿ·ÖÐÔ±¬·¢£¬²¢ÉêÇëÍÆ³öϸ¿ÅÁ£ÖƼÁ ¡£ÔÚÅ·ÖÞ£¬ng28ÄϹ¬Ò²ÒѾ­Ìá½»ÁËÒ»·ÝÉêÇ룬ϣÍû×·¼ÓÅú×¼½«PerampanelÓÃÓÚ¶ùͯ»¼ÕßµÄñ²ðﲿ·ÖÐÔ±¬·¢£¨°é»ò²»°é¼Ì·¢ÐÔÈ«ÃæÐÔ±¬·¢£©»òÔ­·¢ÐÔÈ«ÃæÐÔǿֱ-ÕóÂα¬·¢µÄÌí¼ÓÖÎÁÆ ¡£

±ðµÄ£¬ng28ÄϹ¬ÕýÔÚÈ«Çò¹æÄ£ÄÚ£¬½øÐÐÓÃÓÚÖÎÁÆÓëÁÖ-¸ê£¨Lennox-Gastaut£©×ÛºÏÕ÷Ïà¹ØµÄñ²ðﱬ·¢µÄÈýÆÚÑо¿£¨Ñо¿338£© ¡£

Êý¾ÝÄþ¾²¼à²âίԱ»á½¨Òé¼ÌÐø½øÐÐÕë¶ÔBACEÒÖÖÆ¼ÁELENBECESTATÖÎÁÆÔçÆÚ°¢¶û´Äº£Ä¬²¡µÄIIIÆÚÁÙ´²Ñо¿

ng28ÄϹ¬Öêʽ»áÉ磨×ܲ¿Î»ÓÚÈÕ±¾¶«¾©£¬ÏÖÈÎÉ糤ΪÄÚÌÙÇç·ò£¬ÒÔϼò³Æ¡°ng28ÄϹ¬¡±£©½ñÈÕÐû²¼£¬Êý¾ÝÄþ¾²¼à²âίԱ»á£¨DSMB£©Õë¶Ô¿Ú·þÊÔÑéÒ©?BACE£¨¦Âµí·ÛÑùǰÌåÂѰ×Áѽâø£©ÒÖÖÆ¼ÁElenbecestat£¨¿ª·¢´úÂ룺E2609£©ÔÚÔçÆÚ°¢¶û´Äº£Ä¬² ¡£¨AD£©»¼ÕßÖнøÐÐÈ«ÇòÐÔIIIÆÚÁÙ´²Ñо¿£¨MISSION AD£©¾ÙÐÐÁ˵ڰ˴μ¯»á£¬Éó²éÁ˰üÀ¨ÈÏÖªÄÜÁ¦Ï½µµÄ¿ÉÄÜÐÔÔÚÄÚµÄÄþ¾²ÐÔÊý¾Ý£¬²¢½¨Òé¼ÌÐøÑо¿ ¡£Elenbecestat?ÓÉng28ÄϹ¬ºÍ²³½¡¹«Ë¾£¨×ܲ¿Î»ÓÚÃÀ¹úÂíÈøÖîÈûÖݵĽ£ÇÅÊУ©ÅäºÏ¿ª·¢ ¡£

Õë¶ÔElenbecestatµÄIIIÆÚÁÙ´²ÊÔÑéÏîÄ¿£¨MISSION AD£©°üÀ¨Á½¸ö¾ßÓÐÏàͬ¼Æ»®µÄÈ«ÇòÐÔIIIÆÚÁÙ´²Ñо¿£¬¼´MISSION AD1£¨301Ñо¿£©ºÍMISSION AD2£¨302Ñо¿£© ¡£ÕâÁ½ÏîÑо¿¾ùΪ¶àÖÐÐÄ¡¢Î¿½å¼Á±ÈÕÕ¡¢Ë«Ã¤¡¢Æ½ÐеÄIIIÆÚÁÙ´²Ñо¿£¬Ö¼ÔÚÆÀ¹ÀElenbecestatÓÃÓÚÖÎÁÆÄÔÖб£´æÃ÷È·µí·ÛÑùÂѰײ¡ÀíµÄ°¢¶û´Äº£Ä¬²¡ËùÖÂÇá¶ÈÈÏÖª¹¦Ð§Õϰ­£¨MCI£©»òÇá¶È°¢¶û´Äº£Ä¬² ¡£¨Í³³ÆÔçÆÚ°¢¶û´Äº£Ä¬² ¡£©»¼ÕßµÄÁÆÐ§ºÍÄþ¾²ÐÔ ¡£ÔÚ24¸öÔµÄÖÎÁÆÆÚ¼ä£¬»¼Õß±»Ëæ»ú·ÖÅÉÿÌì·þÓÃ?50mg?µÄElenbecestat»òο½å¼Á ¡£Ö÷ÒªÖÕµãʹÓÃÁÙ´²³Õ´ôÆÀ·Ö×ܺͣ¨CDR-SB£©À´ÆÀ¼Û ¡£

ƾ¾Ý¼Æ»®£¬MISSION AD?ÕÐォÓÚ2019Äê3ÔÂÍê³É ¡£

ng28ÄϹ¬Å¬Á¦¾¡¿ìÑз¢³öÖÎÁư¢¶û´Äº£Ä¬²¡µÄÁ¢ÒìÒ©ÎΪÂú×ãÏÖ´æµÄÒ½ÁÆÐèÇóºÍÌáÉý»¼Õß¼°Æä¼ÒÊôµÄ¸£ìí×ö³öТ¾´ ¡£

ýÌå×Éѯ£º
ng28ÄϹ¬Öêʽ»áÉç
¹«¹²¹ØÏµ²¿
+81-(0)3-3817-5120

¡¾±àÕß°´¡¿

1.¹ØÓÚElenbecestat?£¨Í¨ÓÃÃû£¬¿ª·¢´úÂ룺E2609£©

Elenbecestat?ÊÇÓÉng28ÄϹ¬ÂÊÏÈ·¢Ã÷µÄÒ»ÖÖÏÂÒ»´úºòÑ¡¿Ú·þÒ©£¬¿Éͨ¹ýÒÖÖÆ?BACE (¦Âµí·ÛÑùǰÌåÂѰ×Áѽâø)?À´ÖÎÁư¢¶û´Äº£Ä¬²¡ ¡£Ä¿Ç°¸ÃÒ©ÉÐÔÚÊÔÑéÖÐ ¡£Í¨¹ýÒÖÖÆ?BACE?ÕâÒ»±¬·¢A¦ÂëĵÄÒªº¦Ã¸£¬Elenbecestat¿É½µµÍA¦ÂµÄ±¬·¢£¬²¢Í¨¹ý¼õÉÙ´óÄÔÖеí·ÛÑù°ß¿éµÄÐγÉ£¬·¢»Ó¼²²¡ÐÞÊεÄ×÷Ó㬼õ»º°¢¶û´Äº£Ä¬²¡µÄ½øÕ¹ ¡£Ä¿Ç°ÕýÔÚ½øÐÐÁ½¸öÕë¶ÔElenbecestat?ÓÃÓÚÖÎÁÆÔçÆÚ°¢¶û´Äº£Ä¬²¡µÄÈ«ÇòÐÔIIIÆÚÁÙ´²Ñо¿£¨MISSION AD1/2£© ¡£´ËµØ·½ÊöÔçÆÚ°¢¶û´Äº£Ä¬²¡Ò²°üÀ¨Óɰ¢¶û´Äº£Ä¬²¡ËùÖÂÇá¶ÈÈÏÖª¹¦Ð§Õϰ­£¨MCI£©¼°Çá¶È°¢¶û´Äº£Ä¬²¡ ¡£±ðµÄ£¬ÃÀ¹úʳƷҩƷ¼à¶½ÖÎÀí¾Ö£¨FDA£©ÒÑΪElenbecestat?µÄÑз¢¿ªÍ¨ÁË¿ìËÙͨµÀ ¡£FDAÖ»¶ÔÆäÈÏΪ¾ßÓÐÖÎÁÆÑÏÖØ¼²²¡Ï¢Õù¾öδÂú×ãµÄÒ½ÁÆÐèÇóDZÁ¦µÄÒ©Î↑·ÅÔö½øÑз¢µÄͨµÀ ¡£

2.¹ØÓÚMISSION AD

Elenbecestat£¨MISSION AD£©IIIÆÚÁÙ´²ÊÔÑéÏîÄ¿ÓÚ2016Äê10ÔÂÆô¶¯£¬°üÀ¨Á½¸ö¾ßÓÐÏàͬ¼Æ»®µÄÈ«ÇòÐÔIIIÆÚÁÙ´²Ñо¿£¬¼´MISSION AD1£¨301Ñо¿£©ºÍMISSION AD2£¨302Ñо¿£© ¡£Ä¿Ç°ÕâÁ½¸öÑо¿ÕýÔÚÈ«Çò30¸ö¹ú¼ÒµÄ400¶àÆäÖÐÐĽøÐÐ ¡£ÕâÁ½ÏîÑо¿¾ùΪ¶àÖÐÐÄ¡¢Î¿½å¼Á±ÈÕÕ¡¢Ë«Ã¤¡¢Æ½ÐÐIIIÆÚÁÙ´²Ñо¿£¬Ö¼ÔÚÆÀ¹ÀElenbecestatÓÃÓÚÖÎÁÆÄÔÖб£´æÃ÷È·µí·ÛÑùÂѰײ¡ÀíµÄ°¢¶û´Äº£Ä¬²¡ËùÖÂÇá¶ÈÈÏÖª¹¦Ð§Õϰ­£¨MCI£©»òÇá¶È°¢¶û´Äº£Ä¬² ¡£¨Í³³ÆÔçÆÚ°¢¶û´Äº£Ä¬² ¡£©»¼ÕßʱµÄÁÆÐ§ºÍÄþ¾²ÐÔ ¡£ÔÚ24¸öÔµÄÖÎÁÆÆÚ¼ä£¬»¼Õß±»Ëæ»ú·ÖÅÉÿÌì·þÓÃ?50mg?µÄElenbecestat»òο½å¼Á ¡£Ö÷ÒªÖÕµãʹÓÃÁÙ´²³Õ´ôÆÀ·Ö×ܺͣ¨CDR-SB£©À´ÆÀ¼Û ¡£

ng28ÄϹ¬Õë¶ÔÔçÆÚ°¢¶û´Äº£Ä¬²¡¿ªÆôBAN2401 IIIÆÚÁÙ´²ÊÔÑé

ng28ÄϹ¬Öêʽ»áÉ磨×ܲ¿Î»ÓÚÈÕ±¾¶«¾©£¬ÏÖÈÎÉ糤ΪÄÚÌÙÇç·ò£¬ÒÔϼò³Æ¡°ng28ÄϹ¬¡±£©Ðû²¼ÒÑÔÚÔçÆÚ°¢¶û´Äº£Ä¬²¡»¼ÕßÖÐÆô¶¯BAN2401È«ÇòÐÔIIIÆÚÁÙ´²Ñо¿£¨Clarity Ad/Ñо¿301£© ¡£BAN2401ÊÇÒ»Ïµí·ÛÑù¦ÂÔ­ÏËά¿¹Ì壬ÓÉng28ÄϹ¬ºÍ²³½¡¹«Ë¾£¨×ܲ¿Î»ÓÚÃÀ¹úÂíÈøÖîÈûÖݵĽ£ÇÅÊУ¬ÒÔϼò³Æ¡°²³½¡¡±£©ÅäºÏÑз¢ ¡£

Clarity ADÊÇÒ»ÏîÔÚÈ«Çò¹æÄ£ÄÚ½øÐеÄο½å¼Á±ÈÕÕ¡¢Ë«Ã¤¡¢Æ½ÐÐ×é¡¢Ëæ»úÑо¿£¬ÔÚ1,566ÀýÒò°¢¶û´Äº£Ä¬² ¡£¨AD£©ËùÖµÄÇá¶ÈÈÏÖª¹¦Ð§Õϰ­£¨MCI£©»òÇá¶ÈAD£¨Í³³ÆÎªÔçÆÚAD£©¡¢ÇÒÃ÷È·±£´æÄÔÄÚµí·ÛÑùÂѰײ¡ÀíµÄ»¼ÕßÖнøÐÐ ¡£ÔÚ¾ÍIIÆÚÁÙ´²Ñо¿£¨Ñо¿201£©µÄ½á¹ûÓë¼à¹Ü»ú¹¹½øÐÐÌÖÂÛÖ®ºó£¬ng28ÄϹ¬ÌᳫһÏî¶ÀÁ¢µÄIIIÆÚÁÙ´²Ñо¿£¬ÒÔÖ§³ÖBAN2401µÄÉêÇë ¡£ÖÎÁÆ×齫ÿÁ½ÖܽÓÊÜ10 mg/kgµÄBAN2401£¬ÊÜÊÔÕ߯¾¾Ý1:1µÄ±ÈÀý·ÖÅɵ½Î¿½å¼Á×é»òÖÎÁÆ×éÖÐ ¡£¸ÃÑо¿µÄÖ÷ÒªÖÕµãÊÇÖÎÁÆ18¸öÔºóÁÙ´²³Õ´ôÆÀ·Ö×ܺͣ¨CDR-SB£©Ïà¹ØÓÚ»ùÏߵıä¸ï ¡£Òªº¦´ÎÒªÖÕµãÉ趨Ϊ´Ó»ùÏßµ½18¸öÔÂÖÎÁÆÆÚ¼äAD×ÛºÏÆÀ·Ö£¨ADComs£©¡¢ADÆÀ¹ÀÁ¿±í-ÈÏÖª×ÓÁ¿±í£¨ADAS-Cog£©ºÍ´óÄÔPETÆÀ¹ÀµÄµí·ÛÑùÂѰ×ˮƽµÄ±ä¸ï ¡£

ng28ÄϹ¬Ö¼ÔÚ¾¡¿ìÑз¢³öÖÎÁư¢¶û´Äº£Ä¬²¡µÄÁ¢ÒìÒ©ÎΪÂú×ãÏÖ´æµÄÒ½ÁÆÐèÇóºÍÌáÉý»¼Õß¼°Æä¼ÒÊôµÄ¸£ìí×ö³öТ¾´ ¡£

ýÌå×Éѯ£º
ng28ÄϹ¬Öêʽ»áÉç
¹«¹²¹ØÏµ²¿
+81-(0)3-3817-5120

¡¾±àÕß°´¡¿
1.?¹ØÓÚBAN2401

BAN2401ÊÇÒ»ÖÖÓÃÓÚÖÎÁư¢¶û´Äº£Ä¬²¡µÄÈËÔ´»¯µ¥¿Ë¡¿¹Ì壬ÆäΪng28ÄϹ¬ÓëBioArcticÖ®¼äÕ½ÂÔÑо¿ÁªÃ˵ÄÑо¿½á¹û ¡£BAN2401ͨ¹ýÑ¡ÔñÐÔ½áºÏÀ´ÖкͲ¢Ïû³ý¼ÓÈë°¢¶û´Äº£Ä¬²¡Éñ¾­ÍËÐÐÐÔ±ä¸ïÀú³ÌµÄ¿ÉÈÜÐÔ¶¾ÐÔA¦Â¾Û¼¯Ìå ¡£Òò´Ë£¬BAN2401¿ÉÄÜ»á¶Ô¼²²¡²¡Àí±¬·¢×÷Óò¢¼õ»º¼²²¡½øÕ¹ ¡£Æ¾¾Ý2007Äê12ÔÂÓëBioArctic¸æ¿¢µÄЭÒ飬ng28ÄϹ¬»ñµÃÁËÔÚÈ«ÇòÑо¿¡¢¿ª·¢¡¢Éú²úºÍÏúÊÛÓÃÓÚÖÎÁư¢¶û´Äº£Ä¬²¡µÄBAN2401µÄȨÀû ¡£2014Äê3Ô£¬ng28ÄϹ¬Óë²³½ ¡£¨Biogen£©¾ÍBAN2401Ç©¶©ÁËÒ»·ÝÁªºÏ¿ª·¢ºÍÉÌÒµ»¯Ð­Ò飬˫·½ÓÚ2017Äê10Ô¶ԸÃЭÒé½øÐÐÁËÐÞ¶© ¡£

2.?¹ØÓÚÑо¿201

201Ñо¿ÊÇÒ»ÏîÔÚ856ÀýÓÉÓÚ°¢¶û´Äº£Ä¬² ¡£¨AD£©ËùÖµÄÇá¶ÈÈÏÖª¹¦Ð§Õϰ­£¨MCI£©»òÇá¶ÈAD£¨Í³³ÆÎª¡°ÔçÆÚAD¡±£©²¢È·Èϱ£´æÄÔµí·ÛÑù²¡Àí¸Ä±äµÄ»¼ÕßÖнøÐеÄο½å¼Á±ÈÕÕ¡¢Ë«Ã¤¡¢Æ½ÐС¢Ëæ»úIIÆÚÁÙ´²Ñо¿ ¡£±¾Ñо¿½ÓÄɱ´Ò¶Ë¹×ÔÊÊÓ¦Ëæ»ú»¯Éè¼Æ£¬Æ¾¾ÝÖÐÆÚÆÊÎöµÄ½á¹û£¬½«ÐÂÕÐļµÄ»¼Õß×Ô¶¯·ÖÅɵ½ÏÔʾÁÆÐ§¸üºÃµÄÖÎÁÆ×é ¡£Ñо¿Éè¼Æ°üÀ¨Îå¸ö¼ÁÁ¿ÖÎÁÆ×éºÍο½å¼Á×飬²¢Í¨¹ý16ÏîÆÀ¹ÀÔçÆÚÀֳɿÉÄÜÐÔµÄÖÐÆÚÆÊÎö¡¢1Ïî»ùÓÚ12¸öÔÂʱADCOMSµÄÆÊÎöÒÔ¼°1Ïî18¸öÔÂʱµÄÈ«Ãæ×îÖÕÆÊÎö£¬¿¼Âǽ«BAN2401µÄÁÆÐ§ÒÔ¼°¼ÁÁ¿Ð§Ó¦×÷Ϊ̽Ë÷ÐÔÖյ㠡£½ÓÊÜBAN2401ÖÎÁƵϼÕß±»Ëæ»ú·ÖÅÉÖÁ5¸ö¼ÁÁ¿¼Æ»®×飬ÿÁ½ÖÜ2.5 mg/kg£¨52Àý»¼Õߣ©¡¢Ã¿ÔÂ5 mg/kg£¨51Àý»¼Õߣ©¡¢Ã¿Á½ÖÜ5 mg/kg£¨92Àý»¼Õߣ©¡¢Ã¿ÔÂ10 mg/kg£¨253Àý»¼Õߣ©ÒÔ¼°Ã¿Á½ÖÜ10 mg/kg£¨161Àý»¼Õߣ© ¡£ÉúÎï±ê¼ÇÎïÖÕµã°üÀ¨Í¨¹ýµí·ÛÑùÂѰ×PET£¨Õýµç×Ó·¢Éä¶Ï²ãɨÃ裩ÕÉÁ¿·¢Ã÷ÄÔÖÐÒÔ¼°ÄÔ¼¹Òº£¨CSF£©ÖеÄA¦Â»ýÀÛ±ä¸ï£¬¶øADCOMS£¨°¢¶û´Äº£Ä¬²¡×ÛºÏÆÀ·Ö£©¡¢ÁÙ´²³Õ´ô×ۺϻã×ÜÆÀ¶¨Á¿±í£¨CDR-SB£©ºÍ°¢¶û´Äº£Ä¬²¡ÆÀ¹ÀÁ¿±í?–?ÈÏÖª·ÖÁ¿±í£¨ADAS-Cog£©Ôò×÷ΪÁÆÐ§Öյ㣨ÁÙ´²£©½øÐÐÆÀ¹À ¡£

Ñо¿201µÄÏêϸ½á¹û»®·ÖÓÚ2018Äê7ÔºÍ2018Äê10ÔÂÔÚ2018°¢¶û´Äº£Ä¬²¡Ð­»á¹ú¼Ê¼¯»áºÍ2018°¢¶û´Äº£Ä¬²¡ÁÙ´²ÊÔÑé´ó»áÉÏÐû²¼ ¡£

Ŀǰ£¬Ñо¿201ÕýÔÚ½øÐпª·ÅÑÓÕ¹ÆÚÑо¿ ¡£ÇкÏÌõ¼þµÄ»¼Õß¶¼ÊÇÑо¿201ÕÐļµÄÊÜÊÔÕßÖнÓÊÜ×î¸ß¼ÁÁ¿µÄBAN2401ÖÎÁÆ£¨Ã¿Á½ÖÜ10 mg/kg£©µÄ»¼Õß ¡£

3.?¹ØÓÚBioArctic AB

BioArctic AB£¨publ£©ÊÇÒ»¼ÒÈðµäµÄÑо¿ÐÍÉúÎïÖÆÒ©¹«Ë¾£¬×¨×¢ÓÚ¼²²¡ÐÞÊÎÖÎÁƼ°¿É¿¿µÄÕë¶ÔÉñ¾­ÍËÐÐÐÔ¼²²¡Èç°¢¶û´Äº£Ä¬²¡ºÍÅÁ½ðÉ­²¡µÄÉúÎï±ê¼ÇÎïºÍÕï¶ÏÒªÁì ¡£¸Ã¹«Ë¾»¹Ñз¢ÁËÒ»ÖÖÕë¶ÔÍêÈ«ÐÔ¼¹ËèËðÉ˵ĿÉÄÜÖÎÁƼƻ® ¡£BioArcticרעÓÚΪҽÁÆÐèÇóȱ¿Ú¾Þ´óµÄÁìÓò¿ª·¢Á¢ÒìÖÎÁƼƻ® ¡£¹«Ë¾½¨Á¢ÓÚ2003Ä꣬Á¢×ãÓÚÈðµäÎÚÆÕÈøÀ­´óѧ£¨Uppsala University, Sweden£©µÄÁ¢ÒìÑо¿ ¡£Óë´óѧµÄÏàÖú¶Ô±¾¹«Ë¾ÒÔ¼°¹«Ë¾ÔÚ°¢¶û´Äº£Ä¬²¡ÏîÄ¿ºÍÅÁ½ðÉ­²¡ÏîÄ¿ÖеÄÖØÒªÈ«ÇòÕ½ÂÔÏàÖúͬ°é£¨»®·ÖΪng28ÄϹ¬ºÍ°¬²®Î¬£©ÖÁ¹ØÖØÒª ¡£¸ÃÏîÄ¿×éºÏ°üÀ¨ÓëÈ«ÇòÖÆÒ©¹«Ë¾ÏàÖúµÄһЩȫ×ÊÏîÄ¿ÒÔ¼°¾ßÓм«´óµÄÊг¡ÄÚ²¿ºÍÍⲿÐí¿ÉDZÁ¦µÄÁ¢ÒìÐÍÄÚ²¿ÏîÄ¿ ¡£BioArcticÔÚÄÉ˹´ï¿Ë˹µÂ¸ç¶ûĦÖÐÅÌB¹ÉÉÏÊУ¨Sto:Bioa B£© ¡£www.bioarctic.com.

ng28ÄϹ¬ºÍImbrium TherapeuticsÐû²¼ÃÀ¹úFDA½ÓÊÜLemborexantÓÃÓÚÖÎÁÆÊ§ÃßÖ¢µÄÐÂÒ©ÉêÇë

¶«¾©ºÍ¿µÄùµÒ¸ñÖÝ˹̹¸£µÂµç?–?ng28ÄϹ¬Öêʽ»áÉ磨ÏÖÈÎÉ糤ΪÄÚÌÙÇç·ò£¬ÒÔϼò³Æ¡°ng28ÄϹ¬¡±£©ºÍÆÕ¶ÉÖÆÒ©£¨Purdue Pharma£©Ò»¼ÒÁÙ´²½×¶ÎÉúÎïÖÆÒ©×Ó¹«Ë¾Imbrium ?Therapeutics£¨×ܲüæÊ×ϯִÐйÙΪCraig Landau?²©Ê¿£©½ñÈÕÐû²¼£¬ÃÀ¹úʳƷºÍÒ©ÎïÖÎÀí¾Ö£¨FDA£©ÒÑÊÜÀílemborexantÖÎÁÆÊ§ÃßÖ¢£¨Ò»ÖÖ˯Ãß¾õÐÑÕϰ­£©µÄÐÂÒ©ÉêÇ루NDA£©£¬²¢ÒÑÖ¸¶¨´¦·½Ò©Óû§ÊÕ·Ñ·¨£¨PDUFA£©Ä¿±êÈÕÆÚΪ2019Äê12ÔÂ27ÈÕ ¡£

¸ÃÐÂÒ©ÉêÇë»ùÓÚÁÙ´²¿ª·¢ÏîÄ¿µÄÊý¾Ý£¬ÆäÖаüÀ¨Á½Ïî¹ØÓÚlemborexantµÄÒªº¦IIIÆÚÑо¿£¬¼´SUNRISE 1£¨Ñо¿304£©ºÍSUNRISE2£¨Ñо¿303£© ¡£

¡¤ SUNRISE 1£ºÒ»ÏîΪÆÚÒ»¸öÔµÄIIIÆÚÁÙ´²Ñо¿£¬ÒâÔÚÆÀ¹ÀÔÚ1,006Ãû55Ëê¼°ÒÔÉϵÄÀÏÄêÈË£¨ÕâЩ»¼ÕßÖÐ45£¥ÄêÁäÔÚ65Ëê¼°ÒÔÉÏ£©ÖÐlemborexantÓëο½å¼Á¼°ÑôÐÔ±ÈÕÕÒ©Îï¾ÆÊ¯ËáßòßÁ̹»ºÊͼÁ£¨zolpidem ER£©±ÈÕÕµÄÓÐЧÐÔºÍÄþ¾²ÐÔ ¡£¸ÃÑо¿Ê¹Óöർ˯Ãß¼à²âͼ¿Í¹ÛµØ¶Ô˯ÃßDZ·üÆÚ£¨´ÓDZ·üÆÚµ½Á¬ÐøË¯Ã߯Ú£¬Ö÷ҪĿ±ê£©¡¢Ë¯ÃßЧÂʺÍ˯ºó¾õÐÑʱ¼ä£¨Î¬³Ö˯ÃßµÄЧ¹û £»Òªº¦´ÎҪĿ±ê£©½øÐÐÁËÆÀ¹À£¬²¢µÖ´ïÁËÖ÷ÒªºÍÒªº¦´ÎҪĿ±ê ¡£Lemborexant×éÖб¨¸æµÄ×î³£¼ûµÄ²»Á¼Ê¼þ£¨AEs£©ÊÇÍ·Í´ºÍÊÈ˯ ¡£1

¡¤ SUNRISE 2£ºÒ»ÏîΪÆÚ12¸öÔµÄο½å¼Á±ÈÕÕ£¨Ç°6¸öÔ£©IIIÆÚÁÙ´²Ñо¿£¬ÆÀ¹ÀlemborexantÔÚ949ÀýÄêÁäΪ18ÖÁ88ËêµÄ³ÉÈËʧÃßÖ¢»¼ÕßÖеĺã¾ÃÁÆÐ§ºÍÄþ¾²ÐÔ ¡£¸ÃÑо¿Ê¹ÓÃ˯ÃßÈÕÖ¾ÆÀ¹ÀÁËÖ÷¹Û£¨»¼Õß±¨¸æµÄ£©Ë¯ÃßDZ·üÆÚ£¨Ö÷ҪĿ±ê£©¡¢Ë¯ÃßЧÂʺÍÈë˯ºó¾õÐÑ£¨Òªº¦´ÎҪĿ±ê£©£¬²¢µÖ´ïÁËÔ¤ÏÈÉ趨µÄÖ÷ÒªÁÆÐ§Ä¿±êºÍÒªº¦´ÎÒªÁÆÐ§Ä¿±ê ¡£ÔÚlemborexantÖÎÁÆ×éÖб¨¸æµÄ×î³£¼ûµÄ²»Á¼·´Ó¦ÊÇÊÈ˯¡¢±ÇÑÊÑס¢Í·Í´ºÍÁ÷¸Ð ¡£2

?

¡°ÎÒÃÇ¿ª·¢Õâһ˯Ãß?–?¾õÐÑÁÆ·¨µÄÖÕ¼«Ä¿±êÊÇΪʧÃßÖ¢»¼Õß´øÀ´Ò»ÖÖÐÂÑ¡Ôñ£¬ÓпÉÄÜÌá¸ßËûÃÇÈë˯¡¢¼á³Ö˯Ãߺ͵ڶþÌìÔçÉÏÆ½°²ÐÑÀ´µÄÄÜÁ¦£¬¡±ng28ÄϹ¬Éñ¾­ÊÂÒµ²¿Ê×ϯÁÙ´²¹ÙºÍÊ×ϯҽÁƹÙLynn Kramerҽѧ²©Ê¿Ì¹ÑÔ£¬¡°Lemborexant´´Á¢µÄÕâÒ»Àï³Ì±®ÈÃÎÒÃǾàÀë½â¾öÊý°ÙÍò±¥ÊÜʧÃßÖ¢ÕÛÄ¥µÄ»¼ÕßδÂú×ãµÄÐèÇó¸ü½üÁËÒ»²½ ¡£¡±

?

¡°Ê§ÃßÊÇÒ»ÖÖ˯ÃßÖÊÁ¿ºÍʱ³¤Õϰ­£¬»áµ¼Ö»¼ÕßÈÕ³£ÐÐΪ¹¦Ð§Êܵ½ÑÏÖØË𺦣¬²¢¶Ô½¡¿µºÍÐÒ¸£±¬·¢ºã¾ÃÓ°Ï죬¡±3?Imbrium Therapeutics¸±×ܲá¢Ñз¢ºÍ¹æÔòÊÂÎñ×ܼàJohn Renger²©Ê¿Ö¸³ö£¬¡°ÎÒÃÇÖÂÁ¦ÓÚÓëng28ÄϹ¬ÏàÖúÀ´Îª»¼ÕßÌṩÕâÖÖÑо¿ÐÔÖÎÁÆ£¬Ä¿Ç°Õý´¦ÓÚ¼à¹Ü²¿·ÖÅú×¼ÆÚ¼ä ¡£¡±

?

LemborexantÓÉng28ÄϹ¬ºÍImbrium TherapeuticsºÍÅäºÏ¿ª·¢£¬ÓÃÓÚÖÎÁưüÀ¨Ê§ÃßÖ¢ÔÚÄڵĶàÖÖ˯Ãß?–?¾õÐÑÕϰ­ ¡£Á˽âÓйØÉÐÔÚ½øÐÐÖеÄÁÙ´²Ñо¿µÄÐÅÏ¢£¬Çë»á¼ûclinicaltrials.gov? ¡£

?

ng28ÄϹ¬ºÍImbrium TherapeuticsÖÂÁ¦ÓÚÂú×ãÐÂÐ˵ÄÒ½ÁÆÐèÇ󣬲¢¸ÄÉÆ»¼Õß¼°Æä¼ÒÈ˵ÄÉú»î ¡£

?

±¾ÐÂΟå̽ÌÖÁËÕâÒ»ÉÐÔÚ¿ª·¢µÄÒ©ÎïÔÚÁÙ´²ÊÔÑéÖеÄÓÃ;£¬²¢·ÇÖ¼ÔÚת´ïÓйØÁÆÐ§»òÄþ¾²ÐԵĽáÂÛ ¡£ÎÒÃÇÎÞ·¨°ü¹Ü´ËÊÔÑéÒ©ÎïÄܹ»ÀÖ³ÉÍê³ÉÁÙ´²¿ª·¢»ò»ñµÃÎÀÉúÕþ¸®µÄÅú×¼ ¡£

 

ÁªÏµ·½·¨£º
ng28ÄϹ¬Öêʽ»áÉç?????????? ? ? ? ? ? ? ? ? ? ? ? ? ?? ? Imbrium Therapeutics L.P.
¹«¹²¹ØÏµ²¿???????????????????????????????? ? ? ??? ? media@imbriumthera.com
+81-(0)3-3817-5120

 

?

<±àÕß°´>

1.?¹ØÓÚLemborexant

LemborexantÊÇÒ»ÖÖÐÂÐ͵ÄÁÙ´²ÊÔÓÃС·Ö×Ó»¯ºÏÎÓÉng28ÄϹ¬µÄ¿ÆÑ§¼Ò·¢Ã÷²¢½øÐпª·¢ ¡£¸Ãҩͨ¹ýÓëÁ½ÖÖʳÓûËØÊÜÌåÑÇÐÍ£¨Ê³ÓûËØÊÜÌå1ºÍ2£©½øÐоºÕùÐÔ½áºÏÀ´ÒÖÖÆÊ³ÓûËØµÄÐźŴ«µ¼ ¡£ÔÚ¾ßÓÐÕý³£µÄÿÈÕ˯Ãß¾õÐѽÚÂɵĸöÌåÖУ¬Ê³ÓûËØÐźŴ«µ¼±»ÈÏΪ¿ÉÔö½øÇåÐÑ ¡£ÔÚ»¼ÓÐ˯Ãß¾õÐÑÕϰ­µÄ¸öÌåÖУ¬µ÷Àí¾õÐѵÄʳÓûËØÐźŴ«µ¼¿ÉÄܲ»¿ÉÕý³£ÊÂÇé ¡£Ò²¾ÍÊÇ˵£¬ÒÖÖÆ²»Õý³£µÄʳÓûËØÐźŴ«µ¼¿ÉÒÔÔö½øÈë˯ºÍά³Ö˯Ãß ¡£ng28ÄϹ¬ºÍImbrium TherapeuticsÕýÔÚ½«lemborexant×÷Ϊ¶àÖÖ˯Ãß¾õÐÑÕϰ­£¨ÈçʧÃßÖ¢£©µÄÒ»ÖÖ¿ÉÄܵÄÖÎÁÆÑ¡Ôñ½øÐÐÑо¿ ¡£±ðµÄ£¬Ò»Ïî¹ØÓÚlemborexant µÄ¶þÆÚÁÙ´²Ñо¿ÕýÔÚ²»¹æÔòµÄ˯Ãß¾õÐѽÚÂÉÎÉÂÒ£¨ISWRD£©ºÍÇáÖжȰ¢¶û´Äº£Ä¬²¡³Õ´ô»¼ÕßÖнøÐÐ ¡£

?

2.?¹ØÓÚSUNRISE 1?£¨Ñо¿304£©1

SUNRISE 1ÊÇÒ»ÏîÔÚ±±ÃÀºÍÅ·ÖÞ½øÐеĶàÖÐÐÄ¡¢Ëæ»ú¡¢Ë«Ã¤¡¢Î¿½å¼Á±ÈÕÕ¡¢ÑôÐÔ±ÈÕÕÆ½ÐÐÑо¿£¬ÆÀ¹ÀlemborexantÔÚ1,006Ãû55Ëê¼°ÒÔÉϵÄÄÐÐÔ»òÅ®ÐÔ³ÉÄêʧÃßÖ¢»¼ÕßÖеÄÓÐЧÐÔºÍÄþ¾²ÐÔ£¨45£¥µÄ»¼ÕßÄêÁäΪ65Ëê¼°ÒÔÉÏ£© ¡£SUNRISE 1°üÀ¨Ò»¸ö³¤´ï35ÌìµÄÔ¤Ëæ»ú»¯½×¶Î£¨°üÀ¨ÎªÆÚÁ½ÖܵÄο½å¼Á×¼±¸ÆÚ£©£¬ÒÔ¼°ÓÉ30ÌìÖÎÁÆÆÚºÍÔÚÑо¿½áÊøÖ®Ç°ÖÁÉÙΪÆÚÁ½ÖܵÄÎÞÖÎÁÆÆÚ×é³ÉµÄËæ»ú»¯½×¶Î ¡£ÔÚÕâÏîÑо¿ÖУ¬»¼Õß±»Ëæ»ú·ÖÅɽÓÊÜο½å¼Á»òÈýÖÖÖÎÁƼƻ®ÖеÄÒ»ÖÖ£¨lemborexant 5mg£¬lemborexant 10mg£¬ßòßÁ̹ER 6.25mg£© ¡£

SUNRISE 1µÄÖ÷ҪĿµÄÊÇʹÓöർ˯ÃßͼÀ´Ö¤Ã÷5mgºÍ10mg¼ÁÁ¿µÄlemborexantÔڿ͹ÛÈë˯·½ÃæµÄЧ¹û¶¼ÓÅÓÚο½å¼Á£¬Í¨¹ýÒ»¸öÔÂÖÎÁÆÆÚµÄ×îºóÁ½ÍíµÄ˯ÃßDZ·üÆÚÖÁ˯ÃßÁ¬ÐøÆÚÀ´ÆÀ¹À ¡£Òªº¦´ÎҪĿ±ê°üÀ¨Á½ÖÖlemborexant¼ÁÁ¿×éÓëο½å¼Á×éÏà±ÈÔÚ˯ÃßЧÂʺÍ˯Ãߺó¾õÐÑ·½Ãæ´Ó»ùÏߵıä¸ï£¬ÒÔ¼°Á½ÖÖlemborexant¼ÁÁ¿×éÓëßòßÁ̹ßÀ£¨ER£©×éÏà±ÈÔÚºó×Óҹ˯Ãߺó¾õÐÑ£¨WASO2H£©·½ÃæµÄ±ä¸ï£¬¾ùÔÚÒ»¸öÔÂÖÎÁÆÆÚµÄ×îºóÁ½Íí½øÐÐ ¡£

?

3.?¹ØÓÚSUNRISE 2?£¨Ñо¿303£©2

SUNRISE 2ÊÇÒ»ÏîΪÆÚ12¸öÔµĶàÖÐÐÄ¡¢È«Çò¡¢Ëæ»ú¡¢±ÈÕÕ¡¢Ë«Ã¤Æ½ÐÐÑо¿£¬ÔÚ949Àý18ÖÁ88ËêµÄÄÐÐÔºÍÅ®ÐÔʧÃßÖ¢»¼ÕßÖÐ̽Ë÷lemborexantµÄÁÆÐ§ºÍÄþ¾²ÐÔ ¡£SUNRISE 2°üÀ¨³¤´ï35ÌìµÄÔ¤Ëæ»ú»¯½×¶Î£¨°üÀ¨ÎªÆÚÁ½ÖܵÄο½å¼Á×¼±¸ÆÚ£©£¬ÒÔ¼°ÓÉÁù¸öÔÂο½å¼Á±ÈÕÕÖÎÁÆÆÚ¡¢Áù¸öÔµĽö»îÐÔÒ©ÎïÖÎÁÆÆÚºÍÔÚÑо¿½áÊøËæ·Ã֮ǰΪÆÚÁ½ÖܵÄÎÞÖÎÁÆÆÚ×é³ÉµÄËæ»ú»¯½×¶Î ¡£ÔÚ±¾Ñо¿ÖУ¬ÔÚο½å¼Á±ÈÕÕÖÎÁÆÆÚ¼ä£¬»¼ÕßËæ»ú½ÓÊÜο½å¼Á»òÁ½ÖÖlemborexantÖÎÁƼƻ®ÖеÄÒ»ÖÖ£¨lemborexant 5mg »ò lemborexant 10mg£© ¡£ÔÚ½ö»îÐÔÒ©ÎïÖÎÁÆÆÚ¼ä£¬ÔÚµÚÒ»½×¶ÎʹÓÃο½å¼ÁµÄ»¼Õß±»ÖØÐÂËæ»ú»¯·ÖÅÉ£¬½ÓÊÜ5mg»ò10mgµÄlemborexantÖÎÁÆ ¡£ÔÚµÚÒ»½×¶Î½ÓÊÜ»îÐÔÒ©ÎïÖÎÁƵϼÕß¼ÌÐø½ÓÊÜ×î³õµÄËæ»úÖÎÁÆ ¡£

Ö÷ҪĿ±êÊÇÆ¾¾Ý»¼ÕßÖ÷¹Û±¨¸æµÄ˯ÃßÈÕ¼ÇÆÀ¹ÀÔÚ6¸öÔµÄο½å¼Á±ÈÕÕÖÎÁƺóÖ÷¹ÛÈë˯DZ·üÆÚÏà¹ØÓÚ»ùÏߵıä¸ï ¡£Òªº¦´ÎÒªÖÕµãÊÇÆ¾¾Ý»¼Õß±¨¸æµÄÖ÷¹Û˯ÃßÈÕ¼ÇÆÀ¹ÀÔÚο½å¼Á±ÈÕÕÖÎÁÆ6¸öԺ󣬷þÓÃÁ½ÖÖ¼ÁÁ¿µÄlemborexantºó»¼ÕßÖ÷¹Û˯ÃßЧÂʺÍÖ÷¹ÛÈë˯ºó¾õÐÑ£¨sWASO£©Ïà¹ØÓÚ»ùÏߵıä¸ï ¡£

?

4.?¹ØÓÚ˯ÃßÕϰ­

ÈË¿ÚÑо¿±êÃ÷£¬È«ÊÀ½çÊÜ˯ÃßÕϰ­Ó°ÏìµÄÈËÊý±ÈÏÈǰÈÏΪµÄÒª¶à ¡£4?ʧÃßÖ¢ÊÇ×î³£¼ûµÄ˯ÃßÕϰ­£¬È«ÊÀ½çÔ¼30£¥µÄ³ÉÄêÈËÊÜÆäÓ°Ïì ¡£4,5?ʧÃßÖ¢µÄÌØµãÊÇÓµÓÐ×ã¹»µÄ˯Ãßʱ»úÈ´Èë˯À§ÄÑ£¬²»¿Éά³Ö˯Ãß»òÁ½Õß¼æ¶øÓÐÖ® ¡£Õâ¿ÉÄܻᵼÖÂһЩ°×ÌìÖ¢×´£¬ÈçÆ£ÀÍ£¬×¢ÒâÁ¦²»¼¯Öкͼ±Ôêµ£ÐĵÈ ¡£3,6

Á¼ºÃµÄ˯Ãß¶Ô°üÀ¨´óÄÔ½¡¿µÔÚÄÚµÄÉíÌ彡¿µÖÁ¹ØÖØÒª ¡£Ë¯Ãß²»¼Ñ¿Éµ¼Ö¶àÖÖ½¡¿µÎÊÌ⣬Èç¸ßѪѹ¡¢ÒâÍâÉ˺¦¡¢ÌÇÄò²¡¡¢·ÊÅÖ¡¢ÒÖÓô¡¢ÐÄÔಡ¡¢ÖзçºÍ³Õ´ô֢Σº¦Ôö¼ÓµÈ£¬²¢¿ÉÄܶÔÇéÐ÷ºÍÐÐΪ±¬·¢²»Á¼Ó°Ïì ¡£3,7

¶¯ÎïºÍÈËÀàµÄʵÑéÑо¿¶¼ÌṩÁË˯Ãßͬ¼²²¡Î£º¦ÒòËØ¡¢¼²²¡¼°ËÀÍöÂÊÏà¹ØµÄÖ¤¾Ý ¡£8Ñо¿±êÃ÷£¬×î¼Ñ˯Ãßʱ³¤Îª7µ½8Сʱ ¡£9

Å®ÐÔî¾»¼Ê§ÃßÖ¢µÄ¿ÉÄÜÐÔÊÇÄÐÐÔµÄ1.4±¶ ¡£10?ÀÏÄêÈËʧÃߵϼ²¡ÂÊÒ²½Ï¸ß;Ë¥ÀϵĽø³ÌÍùÍùÅãͬ×Å˯ÃßģʽµÄ±ä¸ï£¬°üÀ¨Ë¯ÃßÖжϡ¢Æµ·±ÐÑÀ´ºÍÔçÐѶøµ¼ÖµÄ˯Ãßʱ¼ä¼õÉÙ ¡£11

?

5.?¹ØÓÚng28ÄϹ¬Öêʽ»áÉç

ng28ÄϹ¬Öêʽ»áÉçÊÇÒ»¼ÒÁìÏȵÄÒÔÑз¢ÎªÖ÷µÄ¿ç¹úÒ½Ò©¹«Ë¾£¬×ܲ¿Î»ÓÚÈÕ±¾ ¡£ÎÒÃǵĹ«Ë¾Ê¹ÃüΪ¡°½«»¼Õß¼°¼ÒÊôµÄÀûÒæ·ÅÔÚÊ×λ£¬ÎªÌáÉýÆä¸£ìí×ö³öТ¾´¡±£¬¼´hhcÀíÄî ¡£ng28ÄϹ¬ÓµÓÐÁè¼Ý10,000ÃûÔ±¹¤£¬ÊÂÇéÔÚ¹«Ë¾±é²¼È«ÇòµÄÑз¢ÖÐÐÄ¡¢Éú²ú»ùµØºÍÓªÏú×Ó¹«Ë¾ÖÐ ¡£ÎÒÃÇÖÂÁ¦ÓÚͨ¹ýÑз¢Á¢Òì²úÆ·À´Âú×ãÖÖÖÖÖÎÁÆÁìÓòµÄδÂú×ãµÄÒ½ÁÆÐèÇó£¬ÌرðÊÇÖ×ÁöѧºÍÉñ¾­²¡Ñ§ÁìÓò£¬ÒÔ´ËÀ´ÊµÏÖÎÒÃǵÄhhcÀíÄî ¡£±ðµÄ£¬ÎÒÃÇͶ×ʲ¢¼ÓÈëÈô¸É»ùÓÚͬ°é¹ØÏµµÄÏîÄ¿£¬ÒÔ¸ÄÉÆÉú³¤Öйú¼ÒºÍÐÂÐ˹ú¼ÒҩƷȱ·¦µÄ×´¿ö ¡£ÓйØng28ÄϹ¬Öêʽ»áÉçµÄ¸ü¶àÐÅÏ¢£¬Çë»á¼û?www.eisai.com? ¡£

?

6.?¹ØÓÚImbrium Therapeutics

ImbriumÊÇÒ»¼ÒרעÁÙ´²½×¶ÎµÄÉúÎïÖÆÒ©¹«Ë¾£¬ÖÂÁ¦ÓÚ¿ª·¢ÖØÁ¿¼¶ÐÂÒ©ºÍÉúÎïÁÆ·¨À´Íƶ¯Ò½Ò©¿ÆÑ§µÄÉú³¤ ¡£ÎÒÃÇÕýÔÚѰÇóÖÎÁÆÖÐÊàÉñ¾­ÏµÍ³¼²²¡¡¢Ö×Áö»¯ÁƺÍÓ÷ǰ¢Æ¬ÀàÒ©ÎïÖÎÁÆÌÛÍ´µÄÒªÁì ¡£×÷ΪÆÕ¶ÈÖÆÒ©µÄÔËÓª×Ó¹«Ë¾£¬ImbriumÖÂÁ¦ÓÚ¿ª·¢²¢ÍƳöÐÂÒ©£¬ÒÔÂú×ãÈ«Çò»¼Õß¡¢Ò½ÉúºÍÎÀÉúϵͳµÄÐèÇóȱ¿Ú ¡£ÎÒÃÇÒѾ­½¨Á¢ÁËÇ¿´óÇÒ¶àÑù»¯µÄºòÑ¡ÊÔÑéÒ©¹ÜÏߣ¬»ý¼«ÓëÐÐÒµºÍѧÊõͬ°éÏàÖú£¬ÒÔÈ·¶¨ºÍÍÆ½øÔÚδÀ´»á±¬·¢Ó°ÏìÁ¦µÄÒ©Îï ¡£ÓûÁ˽â¸Ã¹«Ë¾¸ü¶àÐÅÏ¢£¬Çë»á¼û?www.imbriumthera.com? ¡£

²Î¿¼ÎÄÏ×
1?Eisai Inc. A multicenter, randomized, double-blind, placebo-conrolled, active comparator, parallel-group study of the efficacy and safety of lemborexant in subjects 55 years and older with insomnia disorder. (E2006-G000-304). (Clinicaltrials.gov Identifier NCT02783729). 2018. Unpublished data on file.
2?Eisai Inc. A long-term multicenter, randomized, double-blind, controlled, parallel-group study of the safety and efficacy of lemborexant in subjects with insomnia disorder (E2006-G000-303). (Clinicaltrials.gov Identifier NCT02952820). 2018. Unpublished data on file.
3?Institute of Medicine. Sleep disorders and sleep deprivation: An unmet public health problem. Washington, DC: National Academies Press. 2006.
4?Ferrie JE, et al. Sleep epidemiology ¨C a rapidly growing field. Int J Epidemiol.?2011;40(6):1431¨C1437.
5?Roth T. Insomnia: definition, prevalence, etiology and consequences.?J Clin Sleep Med. 2007;3(5 Suppl):S7¨CS10.
6?Ohayon MM, et al. Epidemiology of insomnia: what we know and what we still need to learn.?Sleep Med Rev.?2002;6(2):97-111.
7?Pase MP, Himali JJ, Grima NA, et al. Sleep architecture and the risk of incident dementia in the community.?Neurology. 2017;89(12):1244-1250.
8?Cappuccio FP et al. Sleep and cardio-metabolic disease. Curr Cardiol Rep.?2017;19:110.
9?Cappuccio FP et al.?Sleep duration and all-cause mortality: a systematic review and meta-analysis of prospective studies.?Sleep.?2010;33(5):585-592.
10?Roth T, et al. Prevalence and perceived health associated with insomnia based on DSM-IV-TR; International Statistical Classification of Diseases and Related Health Problems, tenth revision; and Research Diagnostic Criteria/International Classification of Sleep Disorders, second edition criteria: results from the America Insomnia Survey. Biol Psychiatry.?2011;69:592¨C 600.
11?Crowley, K.?Sleep and sleep disorders in older adults.?Neuropsychol Rev. 2011;21(1):41-53.

ÍøÕ¾µØÍ¼